一、课程介绍
聚英根据考研全年复习特点,按照考研学习的内容和归纳出来的考点,为学生们定制出精准、高效、专业的全程教学体系,更走心的考研高端辅导课程,为学生考取名校研究生奠定良好基础。全程协议班:有精准的教材、有计划的学习、有名师指导监督、有线上视频直播(赠送课程回放)、更有聚英VIP师资团队在线答疑。学习有条不紊,效率一步一步往上升,带你走进梦寐的高校。
二、课程简介
适合学员:
学习能力差,需要老师在线指导教学点拨;
基础薄弱,没有科学规划,复习无从下手;
备考零经验,缺乏全面系统学习;
备考时间分散,需要灵活安排时间复习;
害怕公共课不过线,一次考不上要二战、三战的考生
使用教材:
全面精准的公共课出版物图书、课程内部资料讲义等;
教学师资:
经验丰富、深受好评的专业教研团队:聚英VIP名师
教学目的:
提供全程、全方位、个性化的教学服务与管理,实现考研公共课复习效率的巨大提升
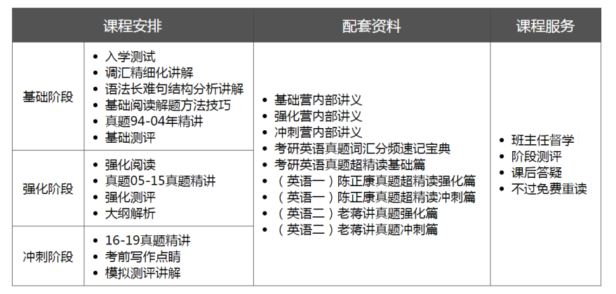
课程简介:
入学测评,了解自身基础;
直播授课互动性堪比面授,错过还可听录播,上课时间更为灵活;
专属资料全程配送,不过线第二年*重读
课程特色:
1、直播与录播完美结合,随时随地学习;
2、全程辅导,全程答疑。低价享受高端课程服务。
3、阶段测评(分阶段测试讲评,强化各阶段考点,积累各阶段易错题)
4、专项强训(各题型下的必考题、高频考题、易错题专项强训)
5、提供内部分阶段*资料(配送英语分阶段配套资料)
6、作文一对一批改(专属一对一老师指点、批改,精准提高作文分数)
7、重难点讲解(重难点易错点及各模块知识点精细讲解,高效稳妥)
8、全真模考测评(定期对考生进行测评,模拟考研现场,精准把握考试复习情况,及时调整复习计划)
课程详情:
