国内大数据分析师培训机构排名哪家好? 博为峰IT教育汇聚了国内顶尖的软件测试技术专家,这些专家均曾在国内外知名IT企业从事软件测试工作多年,加盟博为峰后,专注于软件测试技术和思想的研究,并在为各行业客户实施服务的过程中,积累了丰富的软件测试实践经验,形成了博为峰独有的软件测试整体解决方案。一起随小编到博为峰大数据分析师就业班详细了解一下吧。

国内大数据分析师培训机构排名哪家好?---博为峰IT教育
随着数字经济的高速发展,数据分析人才出现了供不应求的状况。有媒体报道,美国的数据分析师平均年薪高达175万美元,而国内顶尖互联网公司,数据分析师的薪酬要比同一级别的其他职位高20%至30%,且颇受企业重视。看到这里,想要成为IT达人的你是不是很心动,心动往往要伴随行动,那么,国内大数据分析师培训机构排名哪家好?搜课 网小编根据线上大数据分析,对比线下师资、品牌实力、学员口碑给大家推荐博为峰IT教育,一起来看看该机构的详细情况吧。
博为峰于2004年创立品牌51Testing,其影响力随着博为峰公司的发展壮大与日俱增,凭借专业化的服务团队和多元化的服务能力,博为峰已经在软件测试领域赢得了各方的一致认可,并且成为了该领域的领跑者。 2004年起,博为峰在国内率先推出软件测试就业培训,在上海、北京、深圳、成都、南京、西安、武汉、杭州、重庆等地开班数百期来,2万多名合格学员成功就业,就业单位包括Microsoft、Intel、HP、Citigroup、Siemens等大型跨国公司,及华为、中兴、阿里巴巴、盛大网络等国内顶尖企业,其中已有数百名学员晋升为测试经理、项目主管,成为软件测试领域的中坚力量。

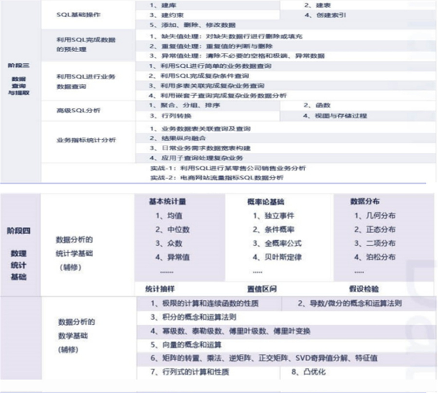
博为峰作为专业的软件测试,大数据分析师培训机构,凭借多年来的企业优势,专业为个人和企业客户提供全方位的软件测试培训服务,业务范围包含就业培训、测试开发班、周末精品班、企业内训、软件测试认证等服务,以此解决IT行业软件测试人才紧缺问题。今天小编就先给大家带来博为峰的大数据分析班的详细介绍吧。下图是部分课程大纲




国内大数据分析师培训机构排名哪家好?博为峰大数据分析师培训机构的优势有哪些?
1、机构实力---高新技术企业股票代码:836392,博为峰大数据分析师培训机构可以查得到的正规培训机构
2、师资团队---博为峰大数据分析师培训机构集教研与教学为一体总监级讲师领衔授课
3、就业成果---该机构每年可输送10000+职业IT人才,学员入职7000+招聘合作企业
4、培训经验--博为峰大数据分析师培训机构专注IT职业培训十六年(2004-2020)
5、课程优势
博为峰大数据分析师培训机构涵盖主流数据分析技术、工具。搭配更多的热门实战项目
6、合作企业
该机构为腾讯、阿里、HP等公司培养了上百个IT技术团队

以上就是小编整理的国内大数据分析师培训机构排名哪家好?,博为峰IT教育的详细信息,学习大数据分析师选择博为峰就是选择专业和高薪工作。想了解更多博为峰大数据分析师培训机构的内容,欢迎咨询在线客服。