Hi!您好,欢迎来到艾搜艾学-sok100 | 济南震华文化补习学校

返回首页

当前位置:网站首页 > 济南震华文化补习学校 > 课程咨询 > 高考复读班

高考复读班

高考复读班

价格:电询
开课时间:电询
学习人数:314

课程详情

高考复读班

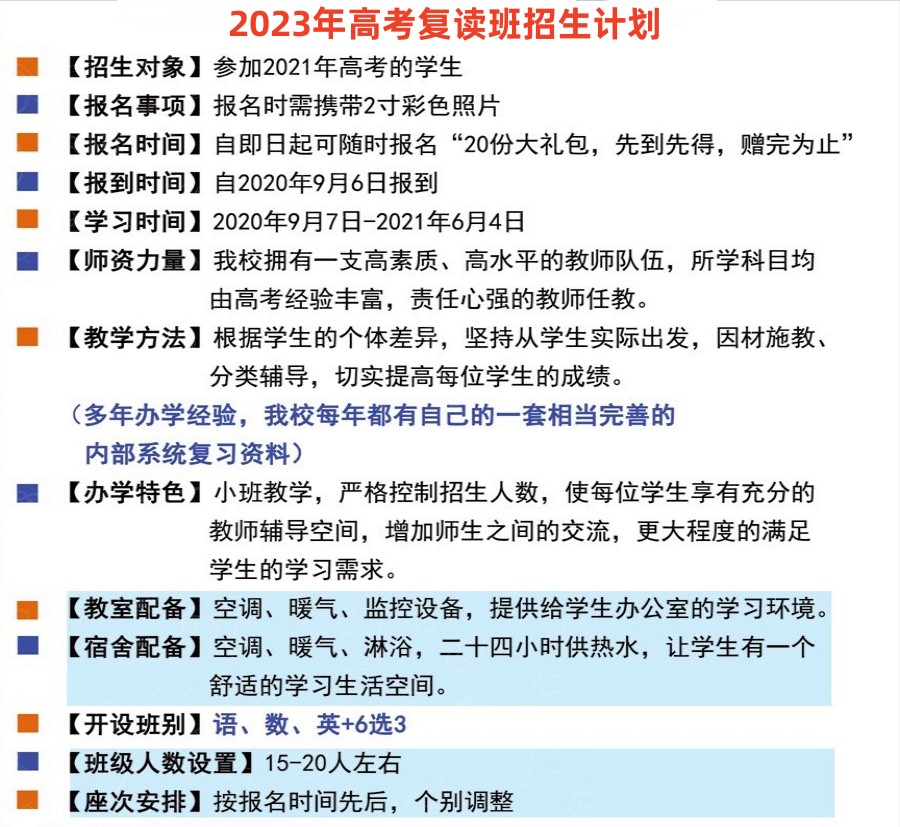
济南市震华文化补习学校主营项目:高考复读、高三借读、艺考生文化课补习、春季高考。我校以15-20人精品小班为主,既有常规教学大课教室,也有个性化辅导需要的小课教室;既有尖子班,也有普通提高班;所有来震华学校的学生都是面临高考的,根据学生的个体差异,我们坚持从学生实际出发,因材施教、分类辅导,以满足不同类型学生的需要,切实提高每位学生的成绩。

简章副本.jpg

留言

体验课开班倒计时

11: 55: 52

稍后会有老师给您回电,请保持电话畅通

咨询电话:13598850747
高老师 QQ:1017512865

最新课程

相关课程