盘点十大国内信息学奥赛编程在线教育平台排名更新?随着人工智能的发展,国家政策大力扶持少儿编程教育,c++信奥赛竞赛的含金量比较高的学科竞赛,学习信奥赛主要使用c++编程竞赛,信奥赛编程包括csp入门级、noip省级联赛、noi国内竞赛,ioi国际竞赛等编程竞赛,通过编程竞赛有机会保送清北,是非常适合线上学习的,国内线上信息学奥赛编程在线教育平台哪家实力强?小编为您整理了盘点十大国内信息学奥赛编程在线教育平台排名更新,供您参考!
机构:童程在线发布时间:2024-01-22 15:12:16 热度:90
盘点十大国内信息学奥赛编程在线教育平台排名更新?随着人工智能的发展,国家政策大力扶持少儿编程教育,c++信奥赛竞赛的含金量比较高的学科竞赛,学习信奥赛主要使用c++编程竞赛,信奥赛编程包括csp入门级、noip省级联赛、noi国内竞赛,ioi国际竞赛等编程竞赛,通过编程竞赛有机会保送清北,是非常适合线上学习的,国内线上信息学奥赛编程在线教育平台哪家实力强?小编为您整理了盘点十大国内信息学奥赛编程在线教育平台排名更新,供您参考!

国内大大小小信息学奥赛在线编程教育平台有很多,教学质量参差不齐,哪家实力强?小编根据机构的办学规模,办学时间,综合实力,校区环境,软硬件设施,师资力量,口碑费用等因素为大家整理了盘点十大国内信息学奥赛编程在线教育平台排名更新,接下为您介绍。
4、核桃少儿编程
5、小码王编程
8、北大青鸟少儿编程

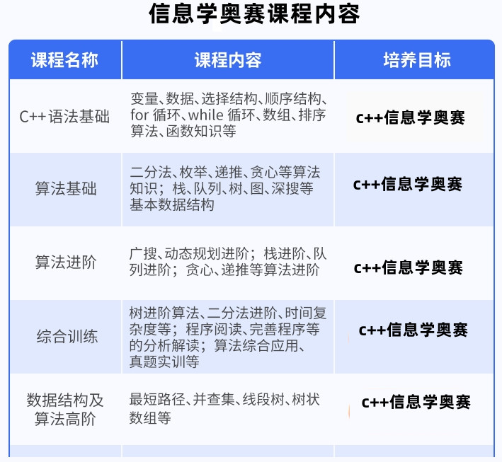
童程在线隶属于童程童美,是一家专业的在线儿童编程教育平台,有17年的编程教学经验,专注3-18 岁少儿编程教育及服务,形成了以乐高创意启蒙课程、人工智能编程、智能机器人编程、信息学奥赛编程等课程体系为核心,集国内外大型科技赛事、少儿考试认证、科技主题的国内外游学、冬夏令营、创客实验室搭建等为一体的少儿教育平台。
童程童美引入优质编程教育资源,助力学员在世界大赛中勇夺佳绩,童程在线教学体系落实创新教育理念,强调学生综合能力的培养和实际解决问题能力的提升,在兴趣激发和思维锻炼的同时,传递前沿技术,帮助中国青少年打造迎接未来世界的能力和思维视野。

1、线上课采用小班VIP直播教学,在线真人老师授课,随时随地想学就学,班容4-6个孩子,老师能够全面关注每个孩子,互动更多,指导更多。
2、个性化培训体系,制定学习计划,个性化辅导,从课前预习、直播授课、项目讨论,到学习报告以及答疑,覆盖完善的学习路径,学会信息学编程更有保障,晋级快。
3、双师教学体系,为每个学员匹配两个老师,根据学员的学习效果,根据学生基础制定学习计划,及时调整学习方案,让孩子在编程路上走得更远。
4、通过系统性训练学员备考竞赛,刷竞赛真题,提高备考效率,使用c++语言,高频次全真模考提高实战经验,帮助学生赢得好成绩。
5、采用游戏式的教学方法,寓教于乐课程学习模式,每一次的编程操作都可以即时得到反馈,让孩子得到成就感,充分享受编程的乐趣。
6、拥有200名专业教研人员,懂技术更懂教育,机构“严选拔、强实力、常培训”的教师管理标准,打造出科学、系统、完善的课程体系。

以上是小编为您整理的“盘点十大国内信息学奥赛编程在线教育平台排名更新”的相关咨询,希望对您有所帮助,正规信息学奥赛编程培训机构选择童程童美就是选择了花钱少,培训效果好,更多的关于该机构信息学奥赛编程在线教育费用以及校区地址问题,请咨询在线小编。