机构:童程童美发布时间:2024-02-24 16:51:13 热度:44
五大csp-j/s信息学奥赛编程培训机构人气排名榜推荐?信息学奥赛编程属于五大学科竞赛之一,属于科技特长生重点项目,csp信息学奥赛分为csp-j(入门级)、csp-s(提高级),包括笔试和机试,学习csp主要使用c++语言,主要考察学员算法设计和编程能力,通过c++编程竞赛有机会保送清北等重点大学,学习c++编程离不开专业的编程培训机构,国内csp-j/s信息学奥赛编程培训机构哪家实力强?小编为您整理了五大csp-j/s信息学奥赛编程培训机构人气排名榜推荐,供您选择!

国内大大小小的csp-j/s信息学奥赛编程培训机构有很多,教学水平参差不齐,哪家实力强?小编根据机构的办学规模,综合实力,师资力量,费用,口碑,校区环境等因素为大家整理了五大csp-j/s信息学奥赛编程培训机构人气排名榜推荐,供您参考!
2、小码王编程
5、核桃编程
以上这些csp-j/s信息学奥赛编程培训机构都是综合实力强,正规办学,师资强,学员晋级快,培训效果好,大家可以就近选择,如果大家不知如何选择,小编根据学员的真实反馈向您推荐童程童美。

童程童美,青少儿教育品牌,形成了以创意启蒙课程、人工智能编程、智能机器人编程、信息学奥赛编程等课程体系为核心,集国内外大型科技赛事、少儿资格认证考试、科技主题的国内外游学、冬夏令营、创客实验室搭建等为一体的少儿教育平,累计培养上万名编程少年,成功举办各类大型赛事,在少儿编程领域中拔得头筹。
童程童美教学体系落实创新教育理念,强调学生综合能力的培养和实际解决问题能力的提升,在兴趣激发和思维锻炼的同时,传递前沿技术,帮助中国青少年打造迎接未来世界的能力和思维视野。还受到人民网、新京报、凤凰网等上百家媒体的争相报道,作为中国少儿编程培训领域的代表品牌,受到美国国家广播新闻NBC记者团,中国国际电台CGTN的专门报道,

1、双师培训体系,根据学生的基础制定学习计划,为每位学员匹配2个老师,为了保障教学效果实施双师教学体系,因材施教,时刻监督学员的学习效果。
2、个性化的信奥赛培训体系,通过系统性训练学员备考竞赛,刷竞赛真题,提高备考效率,高频次全真模考提高实战经验,帮助学生赢得好成绩,让孩子在编程的道路上走得更远。
3、行业资深信息学奥赛教练授课,专业师资力量,老师懂信奥赛更懂教育,丰富的教学经验,每月“专业+心理学+教育学”等交叉知识学科培训,坚持高品质素质教育。
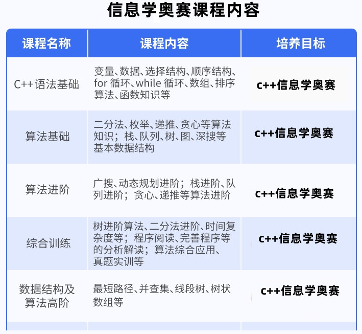
4、使用C++语言培训,帮助学员提高综合能力, 课程中设置全真模考训练,通过完整、高效的解题训练课程,提高实战经验,助学生取得优异名次。
5、线上线下一体化教学模式,孩子身边的科技专家,线下230多家校区体验感强沉浸式学校,线上可以随时随地的学校,满足不同学员的要求,大家可以按需选择课程。
6、童程童美大机构,取得了不错的成绩,学员在国际教育信息学奥赛大会世界总决赛上,取得了优异的成绩,累计培养上万名编程少年,在各大比赛中崭露头角。

以上是授课网的小编为您整理的“五大csp-j/s信息学奥赛编程培训机构人气排名榜推荐”的相关咨询,希望对您有所帮助,正规csp-j/s信息学编程培训机构选择童程童美就是选了花钱少,好老师,晋级快,更多的关于该机构csp-j/s信奥赛编程培训费用以及校区地址问题,csp课程安排,请咨询在线客服。