机构:北京小码王少儿编程发布时间:2024-03-06 17:47:39 热度:51
南昌排名top5信息学奥赛C++编程培训机构名单列表?想要参加中学算法竞赛的同学都必须要学习C++,C++是信奥赛官方唯一指定语言,掌握C++可以为孩子打下坚实的竞赛基础,并提升在各类编程比赛中的竞争力。如今很多家长提前规划,让孩子学习,想找专门的培训机构,那么南昌哪个信息学奥赛C++编程培训机构好呢?来一起了解一下。

参与信息学奥赛,是中考生考取科技特长生的“硬通货”,也是高考生以“强基计划”进入名牌大学的“敲门砖”。因此家长可以让孩子提前学习。南昌有很多信息学奥赛C++编程培训机构,哪个好呢?小编整理了南昌排名top5信息学奥赛C++编程培训机构名单列表,您可以参考了解一下。
以上就是南昌排名top5信息学奥赛C++编程培训机构名单列表,这几个培训机构都挺不错的,家长可以带孩子去看看,下面为大家详细介绍小码王。

我们是一家正规的少儿编程培训机构,它实施线上和线下相结合的培训模式,适合4-16岁学生,在乐高机器人课、图形化编程、Python代码编程、C++等课程中,他们将能创造出游戏、软件、动画、故事等,成为走在前端的未来创作者。

一、个性化教学:我们信息学奥赛C++编程培训机构采用一对一或小班授课模式,可以根据学生的具体情况和需求进行个性化教学,使学生能够更快地掌握编程技能。
二、专业师资:我们信息学奥赛C++编程培训机构拥有一支经验丰富、专业素养高的师资团队,具备多年的编程经验和教学经验,能够为学生提供优质的教学服务。
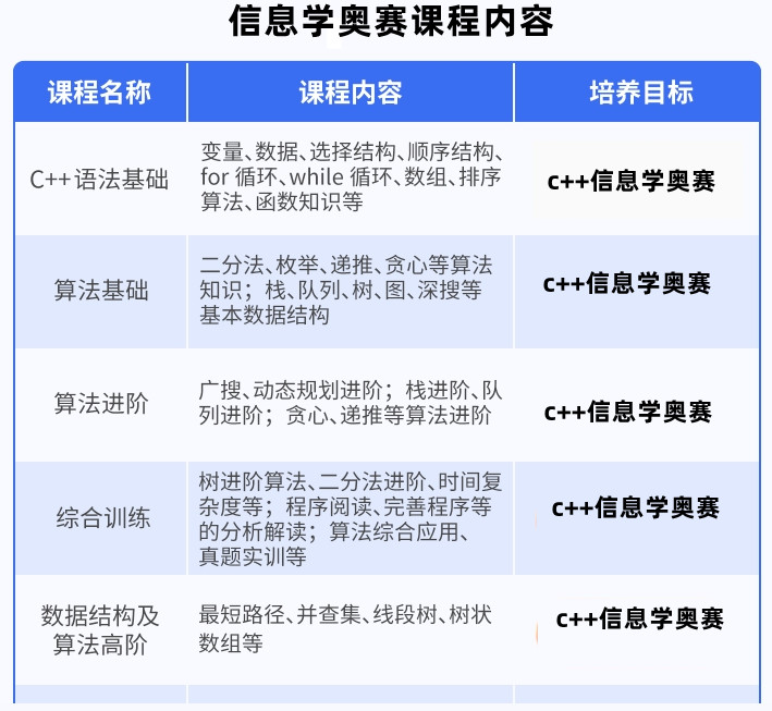
三、科学的教学体系:我们信息学奥赛C++编程培训机构拥有科学的教学体系,能够帮助学生系统地掌握编程知识和技能,同时注重培养学生的创新能力和实践能力。
四、丰富的教学资源:我们信息学奥赛C++编程培训机构拥有丰富的教学资源,包括各种编程软件、工具、案例等,能够为学生提供全面的学习支持。
五、注重实践:我们信息学奥赛C++编程培训机构注重学生的实践操作能力,通过大量的实践项目和练习,帮助学生更好地掌握编程技能,提高学生的实际操作能力。
六、完善的课程体系:我们信息学奥赛C++编程培训机构根据学生的实际情况和需求,制定完善的课程体系,使学生能够逐步掌握编程知识和技能,提高学习效果。

01小学阶段:小学低年级正是编程的启蒙阶段。作为目前最受欢迎的图形化编程工具Scratch可以完全胜任这个任务,它把枯燥乏味的数字代码变成“积木”状的模块,让孩子通过比较直观有趣的模块认识指令、脚本、角色等概念,对孩子思维能力的提升也有很大帮助。
02初中阶段:科技特长生已成为初升高新出路,CSP-J和CSP-S荣获三等奖及以上即可先于中考大军锁定和重点高中。初中阶段,可以尽早准备CSP-J和CSP-S的比赛,初二时就拿到CSP-S的获奖证书,在面临中考时,才能全身心地投入到备考学习上,也不耽误高中参加NOIP比赛。
03高中阶段:到了高中,就可以全力备战NOIP了,能够在NOIP拿到好名次,就可以入围NOI,获得保送大学的机会。

通过学习C++,孩子能够全面提升各学科学习能力,培养综合思维和创新能力,更好地应对未来的学习。以上就是小编整理的南昌排名top5信息学奥赛C++编程培训机构名单列表的咨询,选择我们信息学奥赛C++编程培训机构,老师专业、课程有趣、孩子喜欢,如需了解更多我们信息学奥赛C++编程培训机构的课程安排及收费,请咨询在线客服。