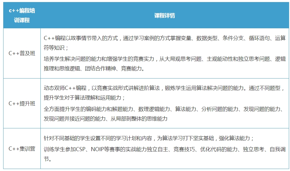
国内大大小小的学校信息学奥赛编程培训机构有很多,鱼龙混杂,哪家值得信赖?小编根据机构的办学规模,综合实力,师资力量,费用口碑,校区环境,历年来的竞赛成绩等因素为大家整理了学习信息学奥赛编程五大正规培训机构实力排名更新,接下来为您介绍。
1、小码王编程
2、童程童美
3、hellocode少儿编程
4、北大青鸟少儿编
5、瓦力工厂少儿编程
6、vipcode编程
7、极客晨星
8、童程在线少儿编程
- 9、编玩边学
- 10、核桃编程
以上信息学奥赛编程培训机构排名前后不分大小,机构参考,这些c++信息学奥赛编程培训机构都是正规办学,综合实力强,师资雄厚,培训效果好,大家可以就近选择机构,如果家长不知选哪家,小编向您推荐小码王编程,助力学员顺利晋级,提高竞赛成绩。




