HOT十大正规线上c++信息学奥赛编程培训机构排名榜?信息学奥赛属于五大学科竞赛之一,通过编程竞赛可以特招进入清北等重点大学,竞赛体系涵盖了从CSP入门级到NOIP省级联赛、NOI国内竞赛,乃至IOI国际竞赛等多个层级。c++信息学奥赛特别适合线上学习的,国内c++信息学奥赛编程培训机构哪家好?以下是小编为您整理的HOT十大正规线上c++信息学奥赛编程培训机构排名榜,供您参考。
机构:童程在线发布时间:2024-06-05 16:17:26 热度:16
HOT十大正规线上c++信息学奥赛编程培训机构排名榜?信息学奥赛属于五大学科竞赛之一,通过编程竞赛可以特招进入清北等重点大学,竞赛体系涵盖了从CSP入门级到NOIP省级联赛、NOI国内竞赛,乃至IOI国际竞赛等多个层级。c++信息学奥赛特别适合线上学习的,国内c++信息学奥赛编程培训机构哪家好?以下是小编为您整理的HOT十大正规线上c++信息学奥赛编程培训机构排名榜,供您参考。

国内大大小小c++信息学奥赛编程培训机构有很多,教学质量参差不齐,哪家正规?小编根据机构的办学规模,办学时间,综合实力,校区环境,软硬件设施,师资力量,口碑费用等因素为大家整理了TOP榜十大信息学奥赛编程网课培训机构人气排名,接下为您介绍。
3、北大青鸟少儿编程
5、棒贝贝少儿编程
7、核桃少儿编程
8、小码王编程

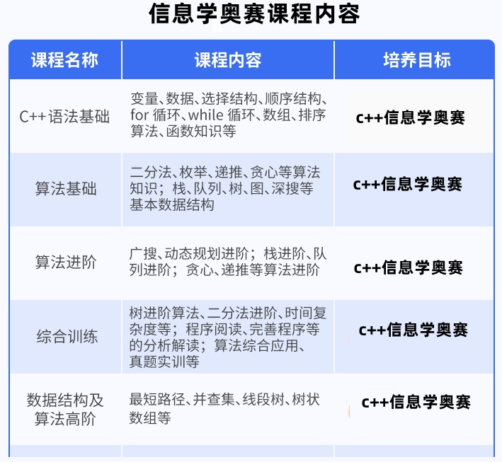
童程童美拥有长达17年的编程教育经验,始终专注于为3-18岁的孩子们提供卓越的编程教育服务。我们构建了以乐高创意启蒙课程、人工智能编程、智能机器人编程、信息学奥赛编程为核心的课程体系,同时整合了国内外大型科技赛事、少儿考试认证、科技主题的国内外游学、冬夏令营以及创客实验室搭建等多元化教育项目,为孩子们打造一个全方位、立体化的学习平台。
童程童美一直致力于引入优质的编程教育资源,为学员们提供与世界接轨的教育机会,助力他们在全球性的编程赛事中脱颖而出,斩获佳绩。我们的教学体系坚持创新教育理念,注重培养学员的综合能力和实际解决问题的能力,在激发学习兴趣和锻炼思维的同时,传递前沿技术知识,帮助中国青少年培养面向未来世界的能力和开阔的思维视野。

1、线上课采用小班VIP直播教学,在线真人老师授课,随时随地想学就学,班容4-6个孩子,老师能够全面关注每个孩子,互动更多,指导更多。
2、采用游戏式的教学方法,寓教于乐课程学习模式,每一次的编程操作都可以即时得到反馈,让孩子得到成就感,充分享受编程的乐趣。
3、建立了完善的课程教学体系,涵盖了编程的各个方面,从基础概念到高级编程技巧,课程内容系统全面,致力于让学生可以系统性地学习编程知识。
4、学校拥有一支专业的师资团队,这些老师不仅拥有丰富的教学经验,还具有深厚的编程功底和竞赛经验,可以为学生提供高质量的教学和指导。
5、学校为学生们提供了高频次全真模考,模拟考试不仅可以帮助学生了解自己的学习成果,还可以在实际考试中更加从容应对,提高应试能力。
6、提高实战经验,通过大量的实际编程项目和比赛,帮助学生将所学知识运用到实际中,提高自己的编程能力和实践能力,对于备考信息学奥赛具有非常大的优势。

以上是小编为您整理的“TOP榜十大信息学奥赛编程网课培训机构人气排名”的相关咨询,希望对您有所帮助,正规信息学奥赛编程网课培训机构选择童程童美就是选择了花钱少,培训效果好,更多的关于该机构信息学奥赛编程网课培训费用以及c++课程安排,请随时联系在线老师。