国内大大小小的c++信息学奥赛编程集训班有很多,教学质量参差不齐,哪家实力强?小编根据机构的,校区环境,软硬件设施,师资力量,办学规模,办学时间,综合实力教学质量,口碑费用等因素为大家整理了10大c++信息学奥赛编程集训班实力排名出炉,接下为您介绍。
- 1、童程童美
- 2、小码王编程
- 3、傲梦编程
- 4、极客晨星
5、北大青鸟少儿编程
6、编程猫
- 7、棒贝贝少儿编程
8、傲梦编程
- 9、核桃编程
10、vipcode在线少儿编程
机构:江苏童程童美发布时间:2024-06-28 13:05:58 热度:23
10大c++信息学奥赛编程集训班实力排名出炉?c++信息学奥赛编程作为五大学科竞赛中的关键一环,其价值和地位日益凸显。更是他们通向清华、北大等重点学府的重要跳板。c++信息学奥赛主要面向四年级及以上的学生,通过深入学习C++编程语言,助力他们在竞赛中取得优异成绩。国内c++信息学奥赛编程集训班哪家好?小编为您整理了10大c++信息学奥赛编程集训班实力排名出炉,供您参考!

国内大大小小的c++信息学奥赛编程集训班有很多,教学质量参差不齐,哪家实力强?小编根据机构的,校区环境,软硬件设施,师资力量,办学规模,办学时间,综合实力教学质量,口碑费用等因素为大家整理了10大c++信息学奥赛编程集训班实力排名出炉,接下为您介绍。
5、北大青鸟少儿编程
6、编程猫
8、傲梦编程
10、vipcode在线少儿编程

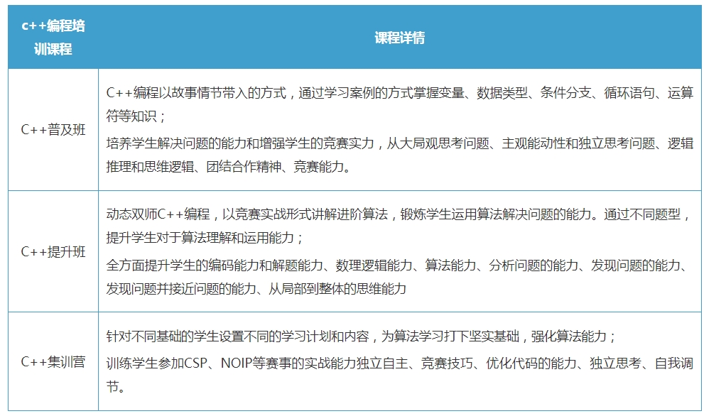
童程童美有17年的编程教学经验,专注3-18 岁少儿编程教育及服务,形成了以乐高创意启蒙课程、人工智能编程、智能机器人编程、信息学奥赛编程等课程体系为核心,集国内外大型科技赛事、少儿考试认证、科技主题的国内外游学、冬夏令营、创客实验室搭建等为一体的少儿教育平台。机构引入优质编程教育资源,助力学员在世界大赛中勇夺佳绩教学,体系落实创新教育理念,强调学生综合能力的培养和实际解决问题能力的提升,在兴趣激发和思维锻炼的同时,传递前沿技术,帮助中国青少年打造迎接未来世界的能力和思维视野。

1、拥有由资深教练领衔的专业团队,他们不仅具备多年的教学及竞赛经验,而且精通C++等主流竞赛语言,深谙信息学奥赛的出题规律与解题技巧。
2、根据学员的测评结果,实施动态分班制度,确保课程进度和难度与学员水平相匹配。封闭集训期间,为学员提供科学合理的日程安排,细化学生课堂制度,提升学习乐趣,并保障360°全方位安全保障体系。
3、为学员提供充足的交流和模拟竞赛特训机会,帮助他们积累操作经验、沟通交流、取长补短,为日后的学习带来帮助,致力于为学员提供沉浸式的学习氛围,其教室和学习环境都经过精心设计,有利于学员全身心投入到编程学习中。。
4、每年寒暑假期间集中资源,为学员提供高强度、密集式的集训,利用假期黄金时间迅速提升竞赛水平,集训形式包括封闭式训练、团队协作项目、模拟竞赛等,旨在加深知识理解,同时培养良好的团队合作与抗压能力。

以上是小编为您整理的“10大c++信息学奥赛编程集训班实力排名出炉”的相关咨询,希望对您有所帮助,正规c++信息学奥赛编程集训班选择童程童美就是选择了花钱少,助力学员顺利晋级,更多的关于该机构c++信息学奥赛集训费用以及c++课程安排,请随时在线老师,竭诚为您服务。