国内大大小小的信息学c++编程培训有很多,教学质量参差不齐,哪家实力强?小编根据机构的办学规模,综合实力,校区环境,软硬件设施,师资力量,办学时间,教学质量,口碑费用等因素为大家整理了十大国内正规青少年信息学奥赛c++编程培训机构排名更新,接下为您介绍。
- 1、童程童美
2、vipcode在线少儿编程
- 3、棒贝贝少儿编程
4、傲梦编程
5、核桃编程
6、童程在线编程
- 7、极客晨星
8、北大青鸟少儿编程
- 9、小码王编程
10、编程猫
(以上信息学奥赛编程培训机构排名前后不分大小,来源网络仅供参考)
机构:江苏童程童美发布时间:2024-09-25 10:48:49 热度:36
十大国内正规青少年信息学奥赛c++编程培训机构排名更新?信息学奥赛作为五大学科竞赛的重要一环,聚焦于以编程为核心的小学到高中的科学教育领域,其目的不仅在于普及计算机科学知识,更在于挖掘与培养未来的计算机科学精英。该竞赛特别针对四年级及以上的青少年学生,为他们搭建了一个展示自我、挑战极限的平台,获得信息学竞赛名次有机会保送清北等c9学府的特殊录取通道,国内青少年信息学奥赛c++编程培训机构哪个好?小编为您整理十大国内正规青少年信息学奥赛c++编程培训机构排名更新,以供参考!

国内大大小小的信息学c++编程培训有很多,教学质量参差不齐,哪家实力强?小编根据机构的办学规模,综合实力,校区环境,软硬件设施,师资力量,办学时间,教学质量,口碑费用等因素为大家整理了十大国内正规青少年信息学奥赛c++编程培训机构排名更新,接下为您介绍。
2、vipcode在线少儿编程
4、傲梦编程
5、核桃编程
6、童程在线编程
8、北大青鸟少儿编程
10、编程猫
(以上信息学奥赛编程培训机构排名前后不分大小,来源网络仅供参考)

童程童美有17年的编程教学经验,专注3-18 岁少儿编程教育及服务,形成了以乐高创意启蒙课程、人工智能编程、智能机器人编程、信息学奥赛编程等课程体系为核心,集国内外大型科技赛事、少儿考试认证、科技主题的国内外游学、冬夏令营、创客实验室搭建等为一体的少儿教育平台。
在兴趣激发和思维锻炼的同时,传递前沿技术,帮助中国青少年打造迎接未来世界的能力和思维视野,办学规模大,孩子身边的科技专家,已在北京、上海、广州等60个城市,建立了230多家线下学习中心,累计培养学员7万多名,引入优质编程教育资源,助力学员在世界大赛中勇夺佳绩教学,体系落实创新教育理念,强调学生综合能力的培养和实际解决问题能力的提升,

童程童美在信息学竞赛培训方面具有专业的课程体系、优秀的师资力量、实战模拟训练、丰富的竞赛经验以及综合能力的培养等优势。这些优势共同为学员提供了一个高效、全面、科学的竞赛培训平台。
强大的师资阵容,童程童美的教练团队拥有丰富的竞赛指导经验,不仅精通C++等主流竞赛语言,还深谙信息学奥赛的出题规律与解题技巧。实战模拟训练,融入历年真题模拟训练,让学员在实战中不断提升,为正式比赛做好充分准备,每年寒暑假期间,集中资源为学员提供高强度、密集式的集训,通过封闭式训练、团队协作项目、模拟竞赛等形式,加深知识理解,培养团队合作与抗压能力。
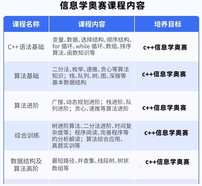
丰富的竞赛经验,帮助学员树立正确的竞赛心态,面对挑战时能够保持冷静与自信,在信息学竞赛领域取得了显著的成果,培养了大量优秀的计算机人才,为国家的信息化建设贡献了力量。专业的课程体系,拥有针对信息学奥赛的完善课程体系,覆盖不同阶段、不同层次的学习需求。这些课程由教育教研团队和NOI教练联合设计,自主研发,确保内容的科学性和有效性,阶式课程设计,从基础语法到高阶算法,课程设计循序渐进,帮助学员逐步掌握数据结构、算法设计、问题解决等核心技能。

以上是小编为您整理的“十大国内正规青少年信息学奥赛c++编程培训机构排名更新”的相关咨询,希望对您有所帮助,正规信息学c++编程竞赛培训机构选择童程童美就是选择了花钱少,助力升学,获得比较好的名次,更多的关于c++编程竞赛以及课程安排,请随时联系在线老师,竭诚为您服务。