一、实战模拟训练,融入历年真题模拟训练,让学员在实战中不断提升,为正式比赛做好充分准备,每年寒暑假期间,童程童美集中资源为学员提供高强度、密集式的集训,通过封闭式训练、团队协作项目、模拟竞赛等形式,加深知识理解,培养团队合作与抗压能力。
二、童程童美在信息学竞赛领域取得了显著的成果,培养了大量优秀的计算机人才,为国家的信息化建设贡献了力量。邀请历届优秀选手分享竞赛经验,帮助学员树立正确的竞赛心态,面对挑战时能够保持冷静与自信。
三、师资力量雄厚,具备多年的教学经验和竞赛指导经验,能够为学员提供专业的指导和支持。采用小班制教学模式,确保每位学员都能得到充分的关注和个性化的指导,提高教学效果。
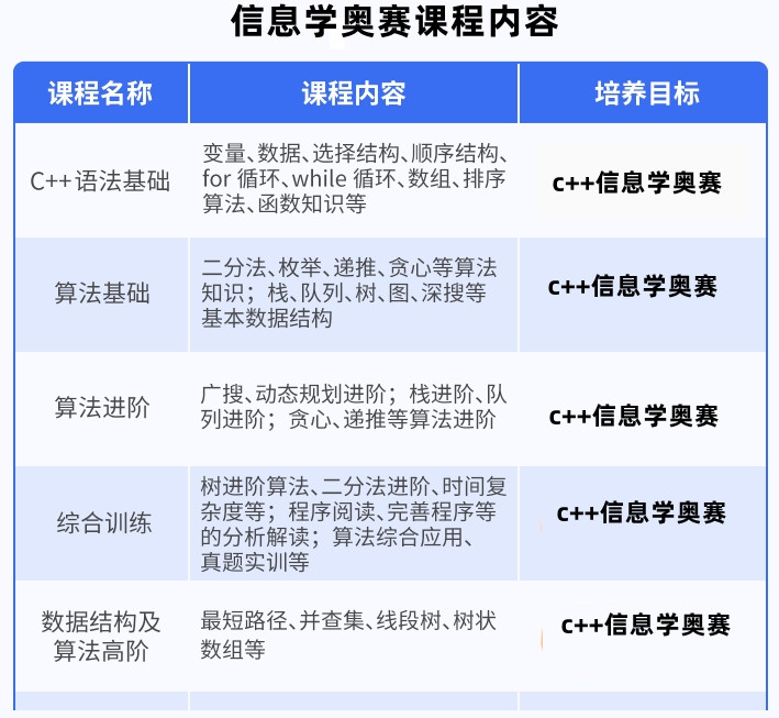
四、系统化设计覆盖从基础语法到高阶算法的多个阶段,确保学员能够循序渐进地掌握所需技能,课程不仅涵盖C++语言的精髓,还深入讲解算法与数据结构的基本概念,以及高级算法与数据结构的挑战。




