Hi!您好,欢迎来到艾搜艾学-sok100 | 江苏童程童美

返回首页

当前位置:网站首页 > 江苏童程童美 > 新闻资讯 > 国内十大信息学奥赛csp/noip/noi编程培训机构排名更新

国内十大信息学奥赛csp/noip/noi编程培训机构排名更新

机构:江苏童程童美发布时间:2024-12-13 10:13:03 热度:16

国内十大信息学奥赛csp/noip/noi编程培训机构排名更新?信息学奥赛作为五大学科竞赛之一,属于科技特长生的重点项目,通过信息学竞赛有机会获得清北交复等重点高校的录取资格。课程包括csp(入门级)、noip(全国联赛),noi(全国竞赛)等,通过系统学习C++编程语言,助力学员顺利晋级,国内信息学奥赛csp/noip/noi编程培训机构哪家好?小编为您整理了国内十大信息学奥赛csp/noip/noi编程培训机构排名更新,以供参考。

国内十大信息学奥赛csp/noip/noi编程培训机构排名更新

国内十大信息学奥赛csp/noip/noi编程培训机构排名更新

国内大大小小信息学奥赛csp/noip/noi编程培训机构有很多,教学质量参差不齐,哪家实力强?小编根据机构的校区环境,软硬件设施,师资力量,办学规模,综合实力,办学时间,教学质量,口碑费用等因素为大家整理了国内十大信息学奥赛csp/noip/noi编程培训机构排名更新,接下为您介绍。

  • 1、童程童美
  • 2、小码王编程
  • 3、极客晨星
  • 4、北大青鸟少儿编程
  • 5、编程猫

  • 6、棒贝贝少儿编程

  • 7、傲梦编程
  • 8、核桃编程
  • 9、vipcode在线少儿编程

  • 10、傲梦编程

  • (请注意以上信息学奥赛编程培训机构排名前后不分大小,来源网络仅供参考,其中童程童美是个不错的选择。)

国内十大信息学奥赛csp/noip/noi编程培训机构排名更新

关于童程童美

童程童美有17年的编程教学经验,专注3-18 岁少儿编程教育及服务,形成了以乐高创意启蒙课程、人工智能编程、智能机器人编程、信息学奥赛编程等课程体系为核心,集国内外大型科技赛事、少儿考试认证、科技主题的国内外游学、冬夏令营、创客实验室搭建等为一体的少儿教育平台。

机构引入优质编程教育资源,助力学员在世界大赛中勇夺佳绩教学,体系落实创新教育理念,强调学生综合能力的培养和实际解决问题能力的提升,在兴趣激发和思维锻炼的同时,传递前沿技术,帮助中国青少年打造迎接未来世界的能力和思维视野。

线上线下一体化培训,线上课程采用小班VIP直播教学,在线真人老师授课,随时随地想学就学,班容4-6个孩子,老师能够全面关注每个孩子,互动更多,指导更多。多种素质教育模式,线上线下一体化培训,办学规模大,孩子身边的科技专家,已在北京、上海、广州等60个城市,建立了230多家线下学习中心,累计培养学员7万多名,

国内十大信息学奥赛csp/noip/noi编程培训机构排名更新

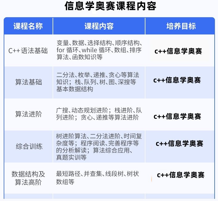
信息学奥赛课程介绍

一、CSP,即非专业级软件能力认证,分为CSP-J(入门级)和CSP-S(提高级)两个级别。CSP-J/S是由中国计算机学会(CCF)主办的一项全国性的软件能力认证,旨在培养和选拔优秀的编程人才。

课程特点:CSP-J/S的课程内容涵盖了计算机科学的基础知识和编程技能,包括综合知识、算法和数据结构等。考试语言为C++。

参赛对象:CSP-J/S是全国统考,任何人都可以报名参加,无论是中小学生、中高职学生、大学生还是社会人士。考生可以根据自己的编程能力和水平选择报考级别。

晋级路径:虽然CSP-J和CSP-S之间没有直接的晋级关系,但成绩优异者有机会参加NOI省级选拔,进而有机会参加NOI。

二、NOIP,即全国信息学奥林匹克联赛,是中国的一项面向中学生的计算机科学竞赛。

课程特点:NOIP课程旨在培养学生的计算机编程能力和算法设计能力,课程通常包括算法基础、数据结构、动态规划、图论、搜索算法等内容。学生通过学习NOIP课程,可以提高自己的编程能力,培养逻辑思维和解决问题的能力。

参赛对象:主要面向中学生。

晋级路径:NOIP是参加NOI的必要条件,成绩优异的选手有机会入选省队,代表各省参加NOI。

三、NOI,即全国青少年信息学奥林匹克竞赛,是国家级赛事,也是国内信息学最高水平大赛。

课程特点:NOI的课程内容涵盖了计算机科学领域的广泛知识,要求参赛者具备扎实的编程基础和算法设计能力。比赛通常包括理论题和实践题,理论题主要考察参赛者的计算机科学知识和算法设计能力,实践题则要求参赛者编写程序解决实际问题。

参赛对象:通过各省选拔的省队成员。

获奖情况:NOI总获奖率较高,选手按照分数从高到低决出金、银、铜牌。金牌选手有机会入选国家集训队,获得清北等高校的保送资格;银牌和铜牌选手在申请高校时也能获得一定的优惠。

国内十大信息学奥赛csp/noip/noi编程培训机构排名更新

以上是小编为您整理的“国内十大信息学奥赛csp/noip/noi编程培训机构排名更新”的相关咨询,希望对您有所帮助,正规信息学奥赛编程培训机构选择童程童美就是选择了花钱少,培训效果好助力学员晋级,更多的关于该机构信息学奥赛编程培训费用以及课程安排,请随时在线老师,为您解疑答惑。

留言

体验课开班倒计时

11: 55: 52

稍后会有老师给您回电,请保持电话畅通

咨询电话:13598850747
洪老师 QQ:1017512865

相关资讯

最新资讯