Hi!您好,欢迎来到艾搜艾学-sok100 | 童程在线

返回首页

当前位置:网站首页 > 童程在线 > 新闻资讯 > 信息学奥赛c++编程网课培训机构十大排名汇总

信息学奥赛c++编程网课培训机构十大排名汇总

机构:童程在线发布时间:2025-01-09 11:54:30 热度:22

信息学奥赛c++编程网课培训机构十大排名汇总?C++信息学奥林匹克竞赛是科技特长生的重点项目,紧密围绕CSP、NOIP、NOI、IOI等核心赛事展开,不仅锤炼了学生的编程能力,更为他们铺设了一条通往重点学府清华大学、北京大学等C9高校的桥梁,信奥赛c++编程网课培训机构哪家好?小编为您整理了信息学奥赛c++编程网课培训机构十大排名汇总,以供参考。

信息学奥赛c++编程网课培训机构十大排名汇总

信息学奥赛c++编程网课培训机构十大排名汇总

国内大大小小的信息学奥赛c++编程培训机构有很多,教学质量参差不齐,哪家实力强?小编根据机构的软硬件设施,师资力量,综合实力,办学规模,办学时间,校区环境,口碑费用等因素为大家整理了信息学奥赛c++编程网课培训机构十大排名汇总,接下为您介绍。

  • 1、童程童美
  • 2、vipcode在线少儿编程
  • 3、小码王编程

  • 4、西瓜创客编程
  • 5、极客晨星编程

  • 6、编程猫
  • 7、棒贝贝少儿编程

    8、傲梦编程
  • 9、核桃少儿编程

  • 10、北大青鸟少儿编程

  • (请注意以上信奥赛c++编程培训机构排名前后不分大小,来源网络仅供参考。)
信息学奥赛c++编程网课培训机构十大排名汇总

关于编程机构介绍

童程童美拥有长达17年的编程教育经验,始终专注于为3-18岁的孩子们提供卓越的编程教育服务,构建了以乐高创意启蒙课程、人工智能编程、智能机器人编程、信息学奥赛编程为核心的课程体系,整合了国内外大型科技赛事、少儿考试认证、科技主题的国内外游学、冬夏令营以及创客实验室搭建等多元化教育项目,为孩子们打造一个全方位、立体化的学习平台。

童程童美帮助中国青少年培养面向未来世界的能力和开阔的思维视野,引入优质的编程教育资源,为学员们提供与世界接轨的教育机会,注重培养学员的综合能力和实际解决问题的能力,在激发学习兴趣和锻炼思维的同传递前沿技术知识,教学体系坚持创新教育理念,在全球性的编程赛事中脱颖而出,斩获佳绩。

信息学奥赛c++编程网课培训机构十大排名汇总

该机构c++编程培训优势

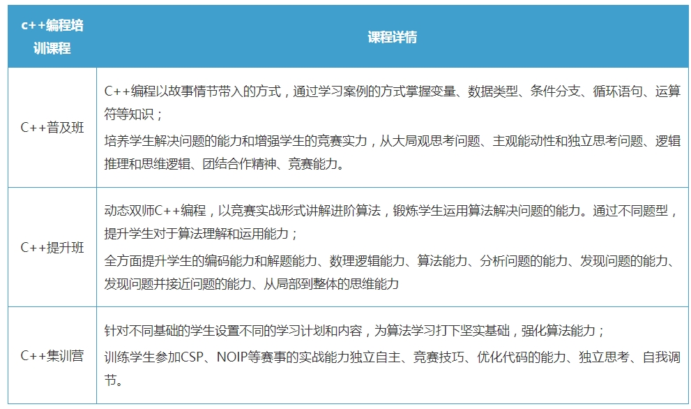
一、完善的c++信息学奥赛课程体系,课程以C++语言为核心,不仅教授基础语法和编程技巧,还通过C++学习培养学生的逻辑思维与编程思维,为信息学竞赛打下坚实基础,深入学习C++的高级编程技巧,如数据结构、算法等,提升学生的编程能力和竞赛水平。

二、取得了不错的成绩,包括参加全国青少年信息学奥林匹克联赛(NOIP)等赛事,让学生在竞赛中检验自己的学习成果,提升综合素质,还会指导学员参加教育部白名单赛事,提供从报名到赛事答辩的全程服务。

三、完善的c++课程体系,涵盖从基础概念到高级编程技巧的各个方面,确保学生能够系统性地学习编程知识,课程设计不仅限于编程本身,还融入了数学、物理、地理等多学科知识,拓宽学生视野,促进综合素质的全面提升。

四、案例式实操,课程强调实战操作与项目实战,通过大量的编程练习和模拟比赛,帮助学生巩固所学知识,提升编程速度和准确性,采用项目制学习方法,让学生在实践中快速吸收编程知识,通过实际应用加深理解,积累实战经验。

五、专业的师资团上,拥有一支经验丰富、竞赛背景深厚的教练团队,不仅具备深厚的编程功底,有丰富的竞赛经验和教学经验,能够针对每个学生的实际情况制定个性化的学习计划,帮助学生解决学习中遇到的问题,激发他们的学习兴趣。

信息学奥赛c++编程网课培训机构十大排名汇总

以上是小编为您整理的“信息学奥赛c++编程网课培训机构十大排名汇总”的相关咨询,希望对您有所帮助,正规信奥赛c++编程网课培训机构选择童程童美就是选择了花钱少,培训效果好,助力学员顺利晋级,更多的关于该机构信奥赛c++编程培训费用以及课程安排,请随时联系在线老师为您服务。

留言

体验课开班倒计时

11: 55: 52

稍后会有老师给您回电,请保持电话畅通

咨询电话:13598850747
洪老师 QQ:1017512865

相关资讯

最新资讯