机构:江苏达内it教育发布时间:2025-04-14 15:37:10 热度:20
揭晓更靠谱的c++信息学奥赛编程五大正规培训机构排名?信息学奥赛 属于五大学科竞赛之一,通过信息学竞赛有机会保送清北等重点大学,信息学奥赛的官方语言是c++,学习c++离不开专业的培训机构,c++信息学奥赛编程培训机构哪家好?小编为您整理了揭晓更靠谱的c++信息学奥赛编程五大正规培训机构排名,以供挑选。

国内大大小小c++信息学奥赛编程培训机构有很多,培训效果千差万别,哪家比较好呢?小编根据机构的办学时间,综合实力,师资力量,办学规模,校区环境,费用口碑等因素为大家整理了揭晓更靠谱的c++信息学奥赛编程五大正规培训机构排名,供您选择。
4、乐博乐博
(注:以上信息学奥赛编程培训机构排名前后不分大小,来源网络仅供参考。)
其中达内教育是个不错的选择,它是一家师资强,综合合实力强,师资雄厚,性价比高,帮助您掌握核心的c++编程技能,助力中高考,接下来为您重点介绍下。

达内教育成立于2002年9月,是一家在IT及互联网职业赋能、产教融合、校企合作等多个领域具有广泛影响力的综合性教育集团。经过二十多年的发展,达内教育已在北京、上海、广州、深圳、大连、南京、武汉、杭州、西安、沈阳等53个大中城市建立了331家线下学习中心,业务范围覆盖广泛。
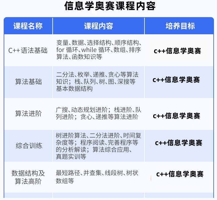
结合国内市场的实际需求,致力于培养高端IT人才,达内教育开设了少儿编程,信息学奥赛,IT、设计、运营三大方向的课程体系,涵盖了JavaEE、HTML5前端+全栈、大数据、人工智能、短视频剪辑等多个学科的完整培养体系。

一、分层进阶,直通奥赛
科学分级:
基础阶段:C++语法、数据结构(数组、链表、树)、基础算法(排序、搜索)
进阶阶段:高级数据结构(图论、动态规划)、算法优化(贪心、回溯、分治)
竞赛阶段:NOI/NOIP/USACO真题训练、竞赛技巧(时间复杂度优化、代码调试策略)
实战导向:
每阶段配备30+实战项目(如网络流优化、最短路径算法应用)
对接CSP-J/S、NOI等权威赛事,2023年学员获奖率89%(行业平均65%)
二、名师领航,实战赋能
师资背景:
100%计算机科班出身,核心教师团队含NOI金牌教练、ACM-ICPC区域赛命题人
平均10年+教学经验,累计带出500+省级一等奖学员
教学特色:
“代码逐行剖析”:每堂课现场编写代码,实时调试纠错,强化代码规范
“一题多解”训练:同一问题提供暴力解法、竞赛解法、工业级优化解法对比
三、实战竞赛支持:全流程护航
赛前集训:
每年寒暑假开设封闭式集训营,模拟真实竞赛环境(6小时限时编程)
提供历年真题库(含解析),覆盖近10年NOI/NOIP全部题型
赛中服务:
专属竞赛顾问全程陪同,提供心理辅导与策略指导
赛后1v1复盘,分析失分点并制定改进方案
赛后升学:
与全国重点高中、高校建立合作关系,优秀学员可获科技特长生推荐资格
提供强基计划、综合评价申报指导,助力名校录取

以上是关于“揭晓更靠谱的c++信息学奥赛编程五大正规培训机构排名”的相关咨询,希望对您有所帮助,正规c++信息学奥赛编程培训机构选择达内教育就是选择了花钱少,培训效果好,提升自己的编程技能,更多的关于该机构c++编程培训费用以及课程安排,欢迎联系在线小编为您解答。