国内大大小小信息学竞赛培训机构有很多,教学质量参差不齐,哪家值得选择呢?小编根据机构的校区环境,师资力量,办学规模,综合实力,软硬件设施,办学时间,教学质量,口碑费用等因素为大家整理了国内十大信息学竞赛培训机构排名2025更新,接下为您介绍。
- 1、童程童美
2、vipcode在线少儿编程
- 3、极客晨星
4、童程智优
- 5、小码王编程
6、编程猫
- 7、棒贝贝少儿编程
8、傲梦编程
9、核桃编程
10、童程在线编程
(请注意以上信息学竞赛培训机构排名前后不分大小,来源网络仅供参考。)
机构:江苏童程童美发布时间:2025-10-31 14:21:58 热度:67
信息学奥赛编程培训机构哪个好-十大信奥赛编程机构排名揭晓?在当今注重科技素养的时代,信息学奥林匹克竞赛(信奥赛)提供了一条展示逻辑思维与解决问题能力的路径,学习信奥赛c++编程选择一家合适的培训机构有助于学生系统学习,信奥赛编程机构哪家好?为此,小编为您整理了十大信奥赛编程机构排名揭晓,让我们一起来看下吧。

国内大大小小信息学竞赛培训机构有很多,教学质量参差不齐,哪家值得选择呢?小编根据机构的校区环境,师资力量,办学规模,综合实力,软硬件设施,办学时间,教学质量,口碑费用等因素为大家整理了国内十大信息学竞赛培训机构排名2025更新,接下为您介绍。
2、vipcode在线少儿编程
4、童程智优
6、编程猫
8、傲梦编程
9、核桃编程
10、童程在线编程
(请注意以上信息学竞赛培训机构排名前后不分大小,来源网络仅供参考。)

童程童美有17年的编程教学经验,专注3-18 岁少儿编程教育及服务,形成了以乐高创意启蒙课程、人工智能编程、智能机器人编程、信息学奥赛编程等课程体系为核心,集国内外大型科技赛事、少儿考试认证、科技主题的国内外游学、冬夏令营、创客实验室搭建等为一体的少儿教育平台。
助力学员在世界大赛中勇夺佳绩教学,体系落实创新教育理念,强调学生综合能力的培养和实际解决问题能力的提升,在兴趣激发和思维锻炼的同时,办学规模大,孩子身边的科技专家,已在北京、上海、广州等60个城市,建立了230多家线下学习中心,引入优质编程教育资源,传递前沿技术,累计培养学员7万多名,帮助中国青少年打造迎接未来世界的能力和思维视野。

一、师资力量雄厚,拥有丰富的竞赛指导经验,不仅精通C++等主流竞赛语言,还深谙信息学奥赛的出题规律与解题技巧,帮助学员在编程的路上走得更远。
二、每年寒暑假期间,集中资源为学员提供高强度、密集式的集训,通过封闭式训练、团队协作项目、模拟竞赛等形式,加深知识理解,信息学奥赛实战模拟训练,融入历年真题模拟训练,让学员在实战中不断提升,为正式比赛做好充分准备,培养团队合作与抗压能力。
三、为学员提供了一个高效、全面、科学的竞赛培训平台,在信息学竞赛培训方面具有专业的课程体系、优秀的师资力量、实战模拟训练、丰富的竞赛经验以及综合能力的培养等优势
四、取得了不错的成绩,在信息学竞赛领域取得了显著的成果,培养了大量优秀的计算机人才,丰富的竞赛经验,帮助学员树立正确的竞赛心态,面对挑战时能够保持冷静与自信,为国家的信息化建设贡献了力量。
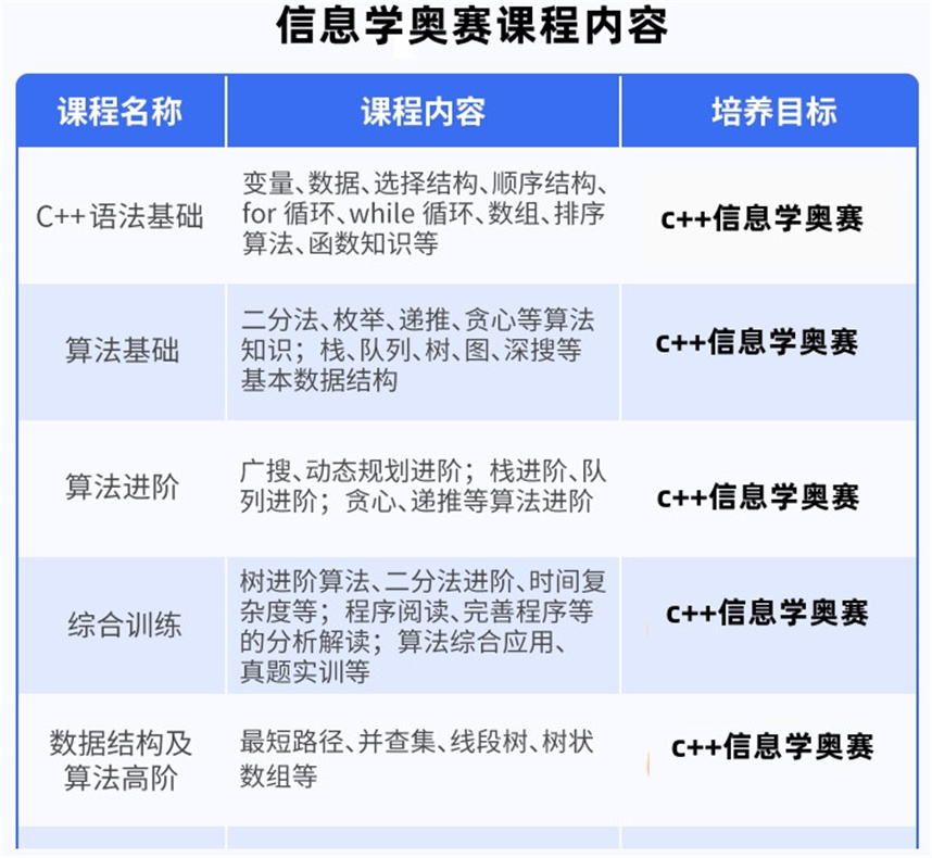
五、全面的信奥赛培训体系,拥有针对信息学奥赛的完善课程体系,覆盖不同阶段、不同层次的学习需求。自主研发,确保内容的科学性和有效性,阶式课程设计,从基础语法到高阶算法,课程设计循序渐进,帮助学员逐步掌握数据结构、算法设计、问题解决等核心技能。

以上是小编为您整理的“信息学奥赛编程培训机构哪个好-十大信奥赛编程机构排名揭晓”的相关咨询,希望对您有所帮助,正规信息学奥赛编程培训机构选择童程童美就是选择了花钱少,获得比较好的名次,助力中高考,更多的关于信息学奥赛编程培训费用以及c++课程安排,请随时联系在线老师,真诚为您服务,诚邀家长到校实地考察。