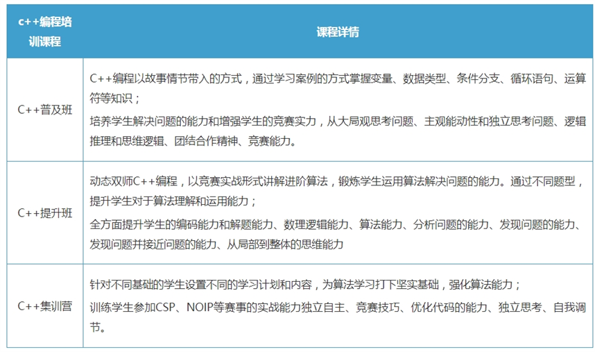
青少年c++编程培训机构哪家好五大排名汇总?C++作为一门高效、灵活的编程语言,是信息学奥赛(noip)、CSP-J/S、noi=等权威赛事的指定参赛语言,更是6-16岁青少年掌握扎实的C++编程能力,对于学有余力的学生而言,无论是在参与“强基计划”、争取科技特长生资格,还是未来报考顶尖高校的相关专业,都能提供显著优势,c++编程培训机构哪家好?小编为您整理了青少年c++编程培训机构哪家好五大排名汇总,以供参考。
1、小码王编程
2、北大青鸟
3、童程在线
4、斯坦星球少儿编程
5、乐博乐博
小编根据学员的真实反馈向您推荐小码王编程,是一家正规办学,综合实力强,师资雄厚,培训效果好,帮助学员掌握核心的编程技能,助力中高考,让孩子在编程的道路上走得更远。



