Hi!您好,欢迎来到艾搜艾学-sok100 | 杭州如友服装设计学校
当前位置:网站首页 > 杭州如友服装设计学校 > 新闻资讯 > 杭州服装设计培训学校10大排名
机构:杭州如友服装设计学校发布时间:2021-07-26 08:36:22 热度:951
近期有很多朋友咨询小编杭州服装设计培训学校10大排名哪些?杭州服装设计培训学校哪家好?服装设计在任何时候需求量都是非常大的,每年都会有大批量的新款衣服上市,这些都是服装设计师的功劳!服装设计师是一个非常令人尊敬的职业。因此,很多人都想要成为一名服装设计师,那么肯定离不开服装设计培训学校了,58搜课网的小编为大家整理了杭州服装设计培训学校10大排名,希望能帮助到大家!

杭州服装设计培训学校哪家好?服装设计有没有基础并不是非常重要,重要的是你自己本身是否足够努力,是否适合服装行业。服装设计是一个半技术半艺术的工种,需要投入终身去学习!现在的服装行业也是发生了很大的变化,并不是仅仅把一件衣服做出来就行的!所以选择一个好的服装设计培训学校就非常重要了!58搜课网的小编为大家搜集整理了杭州服装设计培训学校10大排名,供大家参考!

杭州的服装设计培训学校是非常多的,他们的培训能力各不相同,如何在这么多的服装设计学校中找到比较好的呢?搜课网的小编根据服装设计培训学校的规模、师资力量、学校口碑等多方面为大家整理了杭州服装设计培训学校10大排名,一起来看看吧!
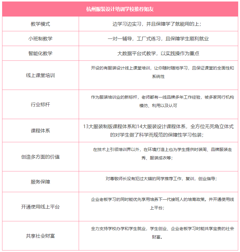
1、杭州如友服装设计培训学校成立于2011年,有两个品牌:杭州总校区如友服装学院和湖州分校金童忆服装学院。专注于服装设计培训10余年,专注于实践操作教学模式,培养专业服装设计师和制版师。杭州如友采用小班制教学,工厂式实习,一边学习一边实习的教学模式,以保障学了就可以用到!不仅如此,还开设了线上培训课堂,随时随地都可以学习!
2、杭州如友圣马丁时装设计学校的专业知识可以为你提供优秀的服装设计素材和时尚理念,让你真正与国际接轨,引领服装行业。讲师由设计总监、服装公司技术总监、版房主管授课,服装公司工作中要用到的技术点教给学生,让学生不用走弯路就能直接与企业对接,学完就能用。
3、杭州圣玛丁服装设计学院是杭州的一所专业服装设计学校,提供服装设计留学、服装设计培训、服装制版培训、服装制版培训,费用合理,学习时间短,学习质量有保证!

以上是搜课网的小编为您整理的杭州服装设计培训学校10大排名,这几家服装设计培训学校的实力还是非常不错的。不管选哪家服装设计学校,小编都建议大家要实地考察,多上试听课,选择适合自己的培训学校、老师很重要。选择杭州服装设计培训学校需要耗费大量的精力和时间,为了节省大家的时间,小编向大家推荐一家实力强、口碑好,性价比高的服装设计培训学校-杭州如友服装设计培训学校,接下来为您详细的介绍。

以上就是小编为大家分享的杭州服装设计培训学校10大排名,如果您对杭州服装设计培训学校10大排名还有什么疑问,欢迎咨询我们的在线老师!