Hi!您好,欢迎来到艾搜艾学-sok100 | 云南东方启音儿童康复中心
当前位置:网站首页 > 云南东方启音儿童康复中心 > 新闻资讯 > 昆明十大感统失调训练机构排名
机构:云南东方启音儿童康复中心发布时间:2021-10-13 11:56:10 热度:3513
昆明十大感统失调训练机构排名有哪些呢?如今有很多孩子由于先天性或者后天性的原因,孩子出现了很多感统失调的症状,孩子有了感统失调不要怕,经过正规的训练是可以完全康复的,选择一家正规的感统训练机构很重要,昆明感统失调训练机构哪家正规呢?搜课网的小编为您整理了昆明十大感统失调训练机构排名,供您选择。

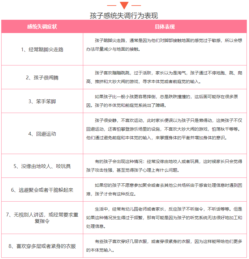
孩子出现了动作不协调,走路东倒西歪,平衡差,小动作比较多,专注力比较差,这些是感统失调的症状,孩子要早发现早康复训练,昆明感统失调训练机构哪家实力强呢?
昆明大大小小的感统训练机构有很多,鱼龙混杂,哪家正规呢?搜课网的小编根据机构的办学规模,教学环境,康复费用,口碑,设备器材等方面为大家梳理出了昆明十大感统失调训练机构排名,排名前后不分大小,仅供参考。

1、昆明儿童康复中心
2、东方启音
3、康语康复中心
4、篮琪康教中心
5、云南蒙多贝
以上是搜课网的小编为您整理的昆明十大感统失调训练机构排名,这些机构的教学环境以及综合实力还是非常不错的,大家可以就近选择,有的家长不知如何选择,小编根据家长的真实反馈向大家推荐昆明儿童康复中心。
昆明儿童康复中心成立于1999年,是一家针对自闭症、言语发育迟缓、感统失调,语言障碍、脑瘫,多动症等发育障碍儿童提供专业的康复训练的机构,主要针对2-7岁语言发育迟缓、孤独症(自闭症)谱系障碍、智力发育迟缓等儿童的早期干预、早期强化。作为正规的感统失调康复训练机构,它的实力是不容小觑的,昆明感统康复训练优势有哪些呢?
1、一站式服务
昆明儿童康复中心为感统失调的儿童及家庭,提供诊断、评估、康复训练、转衔教育以及家庭康复辅导、心理辅导等一站式服务。
2、强大的师资团队
昆明儿童康复中心有着专业的康训老师,所有老师持证上岗,拥有教育学、心理学、康复治疗、社会工作等相关专业证书,老师们工作认真负责,富有亲和力,受到孩子的喜欢。
3、个性化的康训方案
特教根据每个孩子感统失调情况不同,有专业评估小组、管理团队,为制定详细的个性化康复训练方案和检验康复训练成果保驾护航。
4、康教结合,一对一感统训练
昆明儿童康复中心,透过康复与教育相整合的措施,设定有目标的学习,支持家庭共同参与,陪伴孩子快乐成长,开设一对一感统训练,个别学习课堂、6-8人小班教学课堂,让孩子早日康复。

正规感统失调训练机构选择昆明儿童康复中心不会让您失望的,它有强大的师资和完善的课程体系、先进的教学设备为感统失调孩子早日康复保驾护航。
以上是关于“昆明十大感统失调训练机构排名”的相关资讯,孩子有感统失调这些症状不要怕,早发现,早康复训练,感统训练机构选择昆明儿童康复中心就是选择了花钱少,康复效果好,更多的关于昆明感统训练费用问题,请咨询在线小编。