机构:兴华励志训练发布时间:2022-03-16 11:39:27 热度:330
防城港叛逆少年军事化特训基地排名一览表中的兴华厌学孩子管教基地,是一家专业针对离家出走、辱骂他人、偷窃、故意毁坏财物、厌学逃课、打架斗殴、进入法律规定未成年人不适宜进入的歌舞厅等叛逆少年军事化特训基地。兴华厌学孩子管教基地采取全封闭军事化管理,通过心理训练从根源上解决孩子的不良问题,深受家长的信赖。

防城港叛逆少年军事化特训基地排名一览表哪家实力强?作为一家权威的正规的叛逆少年军事化特训基地,兴华成立于2009年,总部位于首都北京,目前,在北京、杭州、广西均开办有分支基地,到目前为止,兴华叛逆少年军事化特训基地已接收了来自全国20多个省、市、自治区的孩子并帮助其改变,得到了家长和社会的广泛好评。

1、训练优势
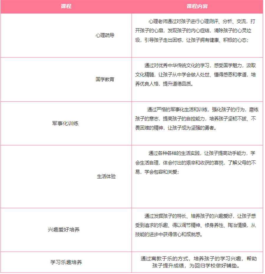
兴华叛逆少年军事化特训基地以国学训练为主题,以感恩训练为理论,通过心理疏导、国学训练、军事化训练、生活体验、兴趣爱好培养、学习乐趣培养等训练转变孩子,让孩子收获健康的人格,强健的体魄,懂得感恩,拥有自信!
兴华叛逆少年军事化特训基地不断探索符合特殊训练的训练模式,着力于训练理论和方法的创新,形成了德育类课程、智力类课程、文体类课程、实践类课程共同进行的有效训练模式。在紧张学习训练的同时,中心也举办各种活动,丰富孩子们的课余生活,让孩子身心健康成长。
2、实力优势
作为一一家正规的叛逆少年军事化特训基地,兴华厌学孩子管教基地配套齐全,拥有大小教室、心理咨询室、沙盘室、音乐教室、图书室、瑜伽室、美术室、舞狮室等,可满足学员的学习和休闲需求。拥有各类体育设施和运动器械,可丰富孩子们的体育活动,增强身体素质。

3、师资优势
心理导师有国家二级心理咨询师数名,专业沟通师、亲子引导师数名,北大哲学系中外文化比较研究班国学导师,家庭训练指导师数名,军事行为训练退伍总教官等等,作为正规的叛逆少年军事化特训基地,兴华厌学孩子管教基地的导师,完全透明
4、家庭训练
在对孩子进行培训的同时,兴华叛逆少年军事化特训基地也注重对家长的引导,每年举办家庭训练大讲堂活动,至今已十五届。家庭训练大讲堂是家长培训、家庭治疗的一部分,主要内容包括家庭训练讲座、家长沙龙、文体汇演、亲子活动四项。
孩子的行为问题解决了,亲子关系加深了,学会把握训练孩子的方向,叛逆就不存在了。

关于防城港叛逆少年军事化特训基地排名一览表-兴华励志训练的信息小编就整理到这里,希望对您有所帮助。叛逆孩子送到兴华励志训练,就是给孩子一个重新学习成长的机会,想了解更多叛逆少年军事化特训基地的信息,欢迎咨询在线小编。