机构:中公优就业IT培训发布时间:2022-05-17 15:02:29 热度:486
盘点全国五大web前端开发培训学校排名一览?Web前端开发是一项很特殊的工作,也是比较热门的,涵盖的知识面非常广,既有具体的技术,又有抽象的理念。简单地说,它的主要职能就是把网站的界面更好地呈现给用户。所以想成为专业的web前端开发工程师,找一家靠谱的web前端开发培训学校学习很有必要,但是哪家web前端开发培训学校好呢?小编为你推荐中公教育IT培训优就业,下面一起来看看吧!

学习web前端开发,一般就业前景比较广,全国五大web前端开发培训学校排名之一的发,为大家整理了以下几类人适合学习:
1.对前端感兴趣,零基础社会人员,想要学习web
2.在校大学生,即将步入社会,想要学,简单学、好就业技术。
3.有编程基础,接触过编程,想要提升,想进阶,进一步晋升自己的web前端开发技术的
4.理工科背景,逻辑思维能力好,不排斥代码的人员

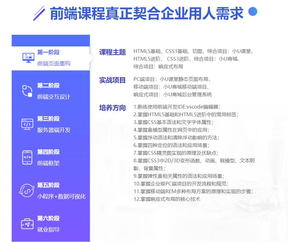
全国五大web前端开发培训学校排名之的优就业,是中公教育IT培训品牌致力于培养面向互联网领域的高端人才,以学员就业为目的,优质就业为宗旨,是一家集Java工程师、Web前端工程师、UI/UE交互设计师、Python工程师、人工智能开发工程师、VR/ AR开发工程师、Unity开发工程师、大数据工程师、Linux 云计算工程师、软件测试工程师、互联网营销师、网络安全工程师、嵌入式开发工程师、室内设计师、PHP工程师、SEM竞价师、SEO优化师、社会化媒体运营师、电商运营师等课程为一体的IT培训机构。作为一家正规web前端培训机构,学员可以深入接触从需求分析到前端开发再到上线部署的全栈解决方案,学习前端开发、后端开发、移动端开发、混合开发、微信小程序等多端开发。课程内容紧跟互联网技术发展与企业实际用人需求,不断升级更新。

中公教育IT培训优就业在北京,成都有食宿一体化教学基地,宿舍配有空调暖气、独立卫浴,二十四小时热水。在安徽,湖南,江苏,浙江,上海,重庆,广州,陕西,河南,湖北,河北,天津,吉林,山东,江西,辽宁等省会城市有教育基地,这些基地多包住不包吃。我们优就业的分校均有先进的教学设备、高配苹果一体机,让你安心学习IT技术。作为一家正规大web前端开发培训学校,与新一轮I和培训行业改革发展者,优就业以学员实践需求为出发点,为学员提供众多专享福利。


以上就是小编对“盘点全国五大web前端开发培训学校排名一览”的分析,如果想了解更多中公教育T培训wweb前端培训机课程信息,欢迎在线咨询小编陈老师。