机构:德瑞姆心理教育发布时间:2022-05-25 14:59:53 热度:658
盘点国内十强沙盘心理咨询师培训机构排名一览?心理沙盘是一种可以随心结合使用各式各样的心理治疗理论和技术方法。无论是指令性、非指令性技术,无论是言语还是非言语技术,无一不可。国内沙盘心理咨询师培训机构哪家强?小编盘点国内十强沙盘心理咨询师培训机构排名一览,希望可以帮助到您。

盘点国内十强沙盘心理咨询师培训机构排名一览
盘点国内十强沙盘心理咨询师培训机构排名一览哪家强?德瑞姆心理教育隶属于上海德瑞姆职业技能培训有限公司,创立于2002年,被称为中国心理咨询师的“黄埔军校”。秉持“德心之源,瑞行天下”的理念,专注于心理学人才的培养及心理科普。德瑞姆沙盘心理咨询师培训机构已培养出近3万名心理咨询师及各类应用心理学实践人才,近10万名校友遍布全国各地,心理科普人群覆盖近百万,成就了中国心理应用教育领域的知名品牌。

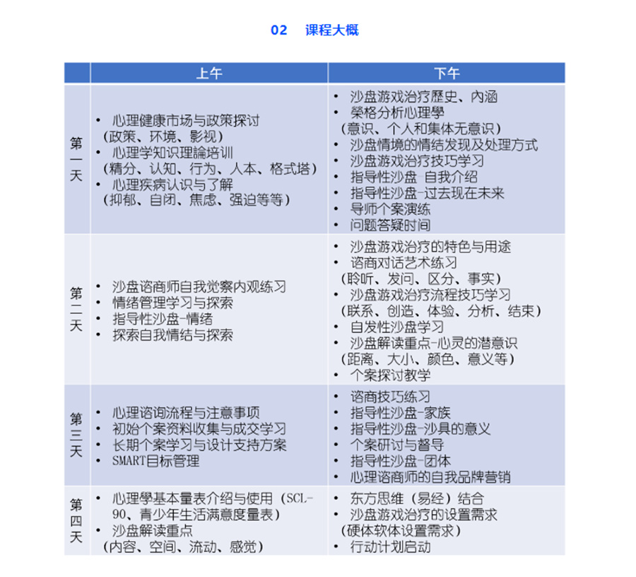
在德瑞姆沙盘心理咨询师培训机构的沙盘心理课程中,我们将探讨沙盘在心理咨询中的应用。除了基础理论和实践方法外,课程还将包含针对部分常见心理问题的沙盘应用,探讨心理健康市场与政策,了解长期个案学习与设计支持方案。
沙盘心理课程将着重强调治疗师-来访者关系,心理咨询流程与注意事项以及如何在心理咨询过程中使用沙盘这一媒介,从而促进来访者和咨询师自我表达、自我理解,实现个人成长与发展。本课程会结合理论讲解和实操,互动性极强。


德瑞姆沙盘心理咨询师培训机构的优势
德瑞姆作为一家专业的沙盘心理咨询师培训机构,是业内值得信任的品牌,旗下华敏中心是行业协会指定的临床实践示范点;德瑞姆带教老师不仅具有心理学会注册心理师和督导师资质,更有着完整的国内外心理学专业受训背景。
德瑞姆沙盘心理咨询师培训机构,告别枯燥的理论堆砌,透过生活现象诠释心理学知识,让基础理论学习更加生动充分的学时和高品质的内容能够增加所学知识和技术能成为能力。紧跟前沿发展,及时导入新的科研成果,保持学术方面的步伐。
作为一家专业的沙盘心理咨询师培训机构,德瑞姆中国心理学会注册督导师提供个别化督导,根据培训需要精选国外大师咨询实况和授课视频,减少自身盲点和不足;为学员提供来访者,让学员真实的体验和练习;通过大量真实案例分析:咨询录音、现场观摩;实习结束获得德瑞姆心理咨询实践认证证书;更有机会被德瑞姆执业心理咨询师两年培养计划【德心班】优先录取。


盘点国内十强沙盘心理咨询师培训机构排名一览的信息,小编就整理到这里,希望对您有所帮助,免联考心理学硕士培训机构选择德瑞姆就是选择学制短,学费低,毕业后获得全日制硕士学位,和线下留学生证书一样,含金量高。想了解更多德瑞姆沙盘心理咨询师培训机构的信息,欢迎咨询在线小编。