机构:河南优状元高考学校发布时间:2022-11-17 15:09:05 热度:346
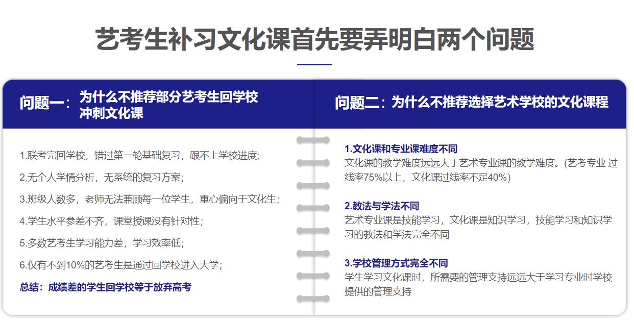
郑州十大艺考文化课辅导机构排名名单出炉?艺考生的文化课基础薄弱,学习时间紧,任务重,学习漏洞多,联考校考结束后回到学校已经跟不上进度,焦头烂额怎么办?艺考文化课辅导机构专门针对艺考生开班,针对性辅导,助力艺考生冲刺高考,郑州艺考文化课辅导机构哪家好?小编为您整理了郑州十大艺考文化课辅导机构排名名单出炉,供您选择。

1、郑州优状元高考
2、精勤高考
3、河南卓越教育
4、专业高考
5、状元桥教育
6、华一高考
7、远博教育
8、学大教育
9、优成教育
10、卓越教育
以上是搜课网的小编为您整理的郑州十大艺考文化课辅导机构排名名单出炉,这些学校的综合实力强,大家可以就近选择机构,如果学员要求比较高,小编根据学员的真实反馈向您推荐郑州优状元高考学校。

河南优状元高考学校成立于2003年,是京太集团创办的第一所专注于高考补习的专业性综合补习学校,由于卓越的质量管理,完善的教学体系,高效的提分方法,多次被评为国家级先进办学单位,获得“河南省诚信、优质办学机构”,并多次被评为国家级先进办学单位。
优状元开设有艺考文化课集训班,实施精准定位、个性教学、精细管理 、激发潜能专注于高考生、复读生、艺考生文化课的提分,是莘莘学子励志奋起腾飞、步入成功的摇篮。

1、师资团队雄厚,拥有丰富的授课经验,对高考考试内容把握准确,对学生薄弱环节了如指掌;
2、采用"高效课堂"授课模式,以学生为中心,从两率入手,解决课堂精力流失率和提高课堂效率,讲练测相结合;
3、艺考生独立成班,小班教学,因材施教,授课老师充分关注到每个学生,科学安排授课内容;
4、全职班主任辅导模式,全程关注学生学习状态,知识掌握情况,督导学生堂堂清,日日清。
5、艺考生专用教材,是由优状元高考50多名教研人员,依据新高考考试方向,结合近5年高考题型研发而,划定重点内容.。


以上是关于“郑州十大艺考文化课辅导机构排名名单出炉”的相关咨询,正规艺考文化课辅导机构选择郑州优状元高考就是选择了好老师,出高分,更多的关于郑州优状元高三文化课辅导费用以及校区地址问题,请咨询在线客服。