Hi!您好,欢迎来到艾搜艾学-sok100 | 华一教育高考培训学校
当前位置:网站首页 > 华一教育高考培训学校 > 新闻资讯 > 武汉正规艺考文化课辅导机构5大排名名单出炉
机构:华一教育高考培训学校发布时间:2022-12-30 09:45:42 热度:193
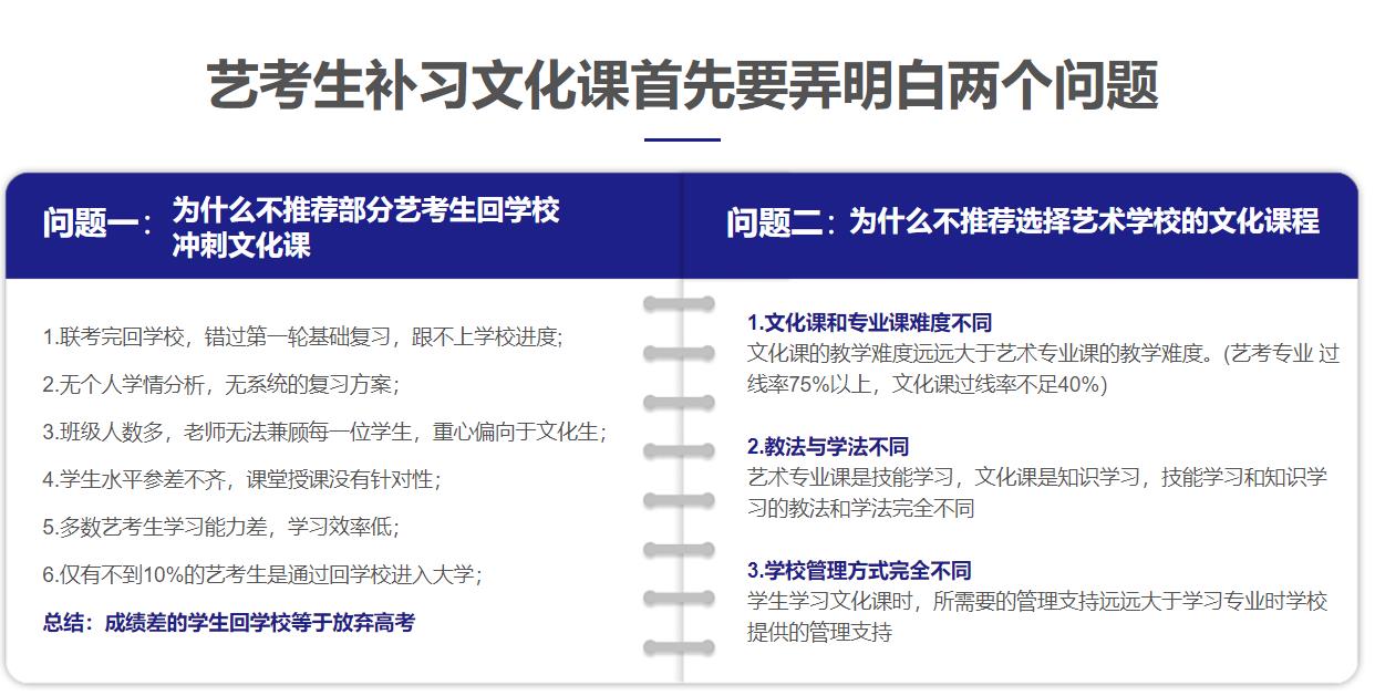
武汉正规艺考文化课辅导机构5大排名名单出炉?艺考生高三上半年在全力备战专业课,文化课落下很多,艺考结束回到学校已经跟不上老师的进度,艺考文化课辅导机构是专门针对艺考生开班,小班授课,针对性辅导,短时间提高学习效率,武汉艺考文化课辅导机构哪家好?小编为您整理了武汉正规艺考文化课辅导机构5大排名名单出炉,供您选择。

2、武汉前程高考学校
3、优状元高考
4、优成教育


华一高考培训学校,成立于2008年,由原华师一附中、武汉二中等重点中学一线教师创办,是教育局批准成立的正规培训学校,专注于艺考生高考文化课冲刺培训和高考复读生文化课培训,办学许可证编号分别是【教民242010670002039】和【教民24201117000649】。凭借雄厚的师资、精细教学、辅导,通过严格管理,采取体系化、模块化教学,有效提高学习效率,实力不容小觑。

1、艺考生独立成班,小班教学,全日制授课,吃、住、学一体军事化管理,陪伴式督学等办法,旨在通过强化管理和训练,促进学生提高文化成绩,考入更高层次大学;
2、全职班主任辅导模式,配备一名班主任专职带班,全程关注学生学习状态,知识掌握情况,督导学生堂堂清,日日清;
3、华一以“名师严教,助教辅导,小班制分层教学,封闭式集中管理”为培养模式,向管理要成绩,向成绩要口碑;
4、根据学生的基础,针对性制定辅导方案,定位准,效率高,直击考点,潜心研究高考文化课多年,努力做到让每一位考生在短期内有更大的提高;
5、学校一本、二本及艺术一本过线率远超湖北省平均水平,学校凭着优异的高考成绩,助力数千学子圆梦名校。

以上是关于“武汉正规艺考文化课辅导机构5大排名名单出炉”的相关咨询,正规艺考文化课辅导机构选择武汉华一高考培训学校就是选择了好老师,出高分,更多的关于武汉华一艺考文化课辅导费用以及校区地址问题,请咨询在线客服。