南昌前5大意大利语培训机构排名名单出炉?想系统学习意大利语,进行意大利语培训,说实话,能不能找对培训机构对于后期的学习是非常关键的,这里建议大家选机构口碑好,规模比较大的意大利语培训机构,那么南昌地区哪家意大利语培训机构比较好?教学质量高?小编在这里整理了南昌前5大意大利语培训机构排名名单出炉,希望对大家有所帮助。
Hi!您好,欢迎来到艾搜艾学-sok100 | 南昌嘟嘟小语种培训中心
当前位置:网站首页 > 南昌嘟嘟小语种培训中心 > 新闻资讯 > 南昌前5大意大利语培训机构排名名单出炉
机构:南昌嘟嘟小语种培训中心发布时间:2023-08-14 08:56:32 热度:136
南昌前5大意大利语培训机构排名名单出炉?想系统学习意大利语,进行意大利语培训,说实话,能不能找对培训机构对于后期的学习是非常关键的,这里建议大家选机构口碑好,规模比较大的意大利语培训机构,那么南昌地区哪家意大利语培训机构比较好?教学质量高?小编在这里整理了南昌前5大意大利语培训机构排名名单出炉,希望对大家有所帮助。

南昌前5大意大利语培训机构排名名单出炉?南昌市面上大大小小的意大利语培训机构有不少,鱼龙混杂,究竟哪家实力强?小编根据机构的经营规模、教学质量、班型设置、师资力量还有出分效果等,参考学生和家长的反馈进行排名,具体详情如下:
以上是小编整理的南昌前5大意大利语培训机构排名名单出炉,这5家机构都开设有意大利语辅导班 ,大家可以放心选择。如果大家对机构的要求比较高,小编接下来重点为大家推荐我们南昌小语种语言培训中心。

南昌嘟嘟小语种是一家专业的教育机构,师资力量雄厚,配备数名专业全职教师,拥有现代化的教学环境,安全、便捷、舒适,便利便捷的交通,环保的装修设计,科学设计的教学道具,嘟嘟致力于打造高标准、高质量的学习环境,为同学们创造一个舒适的学习环境。打造专业、科学、系统的课程体系,采用线上线下相结合的方式,为同学们提供纯正的浸入式学习氛围,受到了广大家长和同学们的喜爱。

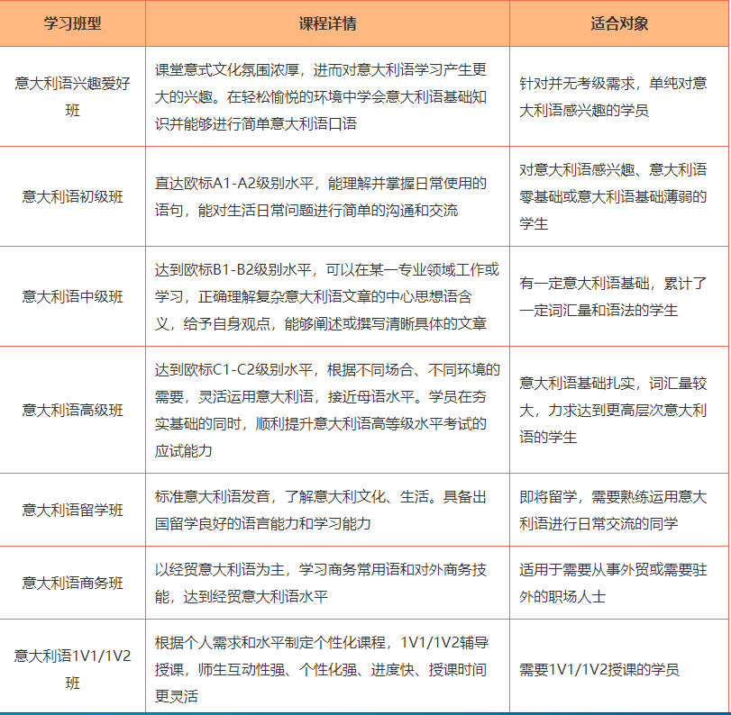
【课程名称】:意大利语培训
【使用教材】:市面上饱受好评的意大利语教材+嘟嘟自编教辅
【班级人数】:3-6人/班
【上课时间】:上课时间一次2课时,一个课时50分钟,一周2-3次课(根据小班学生与老师的集体时间安排而定)
【课程优势】:
1、考前辅导:结合意大利语教学历史培案例自主开发评测系统,针对不同学生量身定制学习方案。
2、教材引进:引进原版意大利语完全教程,引进学习资料。
3、题目分析:每次考试后,都会提供题库并作出详实解答供学员参考。
4、互动课堂:交际场景主题教学,课堂实用,在打好语法基础的前提下同样注重听口练习,让学员在与教师和同学的互动中成为课堂的主人。

1、情景教学模式:交际场景主题教学,课堂有效实用。在打好语法基础的前提下同样注重听口练习,使学员在与教师和同学的互动中成为课堂的主人。
2、嘟嘟老师好:专业科班出身、拥有丰富的海外留学工作经历、母语级别语言水平。与学生学习路径相同,学生现在痛点是我们曾经走过的路。每周定期教研磨课,注重教学质量。
3、线上线下双轨制:线下沉浸式学习氛围,更好的学习环境,有伴同行。线上打破空间的限制,“云教室”平台师生同框面对面实时互动,回放巩固所学知识。
4、OMO融合态学习:OMO教学模式(Online-Merge-Offline)为每一位学员配置了不同学习内容,将系统化的知识碎片化学习吸收。

南昌前5大意大利语培训机构排名名单出炉?以上是小编整理的“南昌前5大意大利语培训机构排名名单出炉”的相关资讯。如果您想学习日语,韩语,西班牙语,俄语,发语,德语,英语等相关语言,可到我们语言培训中心系统学习。如果您对具体的课程安排,收费等问题有疑问,可以详询我们的在线客服。