力推国内六大正规初中生c++编程培训机构名单出炉?c++编程适合11-16岁儿童,永不过时的经典计算机编程语言,竞赛有力的筹码,信息学奥赛的官方使用语言,通过c++编程竞赛可以特招进入清北等重点大学,初中生学习c++编程选对培训机构很重要,国内初中生c++编程培训机构哪家实力强?小编为您整理了力推国内六大正规初中生c++编程培训机构名单出炉,供您选择!
机构:小码王少儿编程发布时间:2023-09-29 15:13:50 热度:89
力推国内六大正规初中生c++编程培训机构名单出炉?c++编程适合11-16岁儿童,永不过时的经典计算机编程语言,竞赛有力的筹码,信息学奥赛的官方使用语言,通过c++编程竞赛可以特招进入清北等重点大学,初中生学习c++编程选对培训机构很重要,国内初中生c++编程培训机构哪家实力强?小编为您整理了力推国内六大正规初中生c++编程培训机构名单出炉,供您选择!

国内大大小小的初中生c++编程培训机构有很多,鱼龙混杂,哪家实力强?小编根据机构的办学规模,综合实力,师资力量,费用口碑,校区环境等因素为大家整理了力推国内六大正规初中生c++编程培训机构名单出炉,接下来为您介绍。
1、小码王编程
2、VIPcode少儿编程
3、童程童美
4、极客晨星
5、北大青鸟少儿编
6、棒贝贝编程
以上这些编程机构都是正规办学,综合实力强,师资雄厚,培训效果好,大家可以就近选择机构,如果家长不知选哪家,小编根据家长和学员的真实反馈向您推荐小码王编程。

小码教育科技有限公司,由资深科技教育从业团队于2016年创立,目前已拥有包括少儿编程教育品牌“小码王”在内的诸多教育产品,并与国内多位高校教授、信息学竞赛教练共同组建国内少儿编程领域教育研究机构“小码研究院”,小码王覆盖20座核心城市,设立超过80家校区。
小码王基于教育研究成果自主研发涵盖面授、直播、录播和 Scratch、App Inventor、Python、C++等类型的全方位少儿编程课程产品矩阵,以全面的课程产品和丰富的授课形式,致力于成为值得信赖的科技教育机构,为提升下一代科技素养和科技强国建设贡献更多力量,为超过4000所中小学生提供编程教育支持。

一、老师专业能力强教学经验丰富,行业大咖授课,懂技术更懂教育,每月“专业+心理学+教育学”等交叉知识学科培训,老师责任心强,手把手传授少儿编程的核心技能。
二、线上线下一体化教学,线下现场感强体验更好,线上可以让学员随时随地学习少儿编程,录播课可以反复观看,保障学习效果。
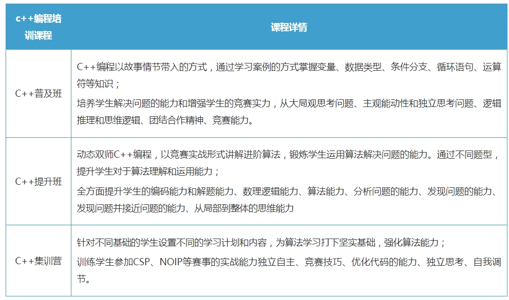
三、使用C++语言培训,通过完整、高效的解题训练课程,帮助学员提高综合能力, 课程中设置全真模考训练,提高实战经验,助学生取得优异名次。
四、学员可参加NOIP比赛,助力出国留学和升学考试,通过系统性训练学员备考竞赛,刷竞赛真题,提高备考效率,高频次全真模考提高实战经验,帮助学生赢得好成绩。
五、双师教学体系,为每位学员匹配2个老师,时刻监督学员的学习效果,根据学生基础制定学习计划,因材施教,激发信息学习少儿编程的兴趣,让孩子在编程路上的路上走得更远,
六、累计培养上万名编程少年,经过多年的积累,砥砺奋进载誉前行,成功举办各类大型赛事上百场,在少儿编程领域中拔得头筹,大机构实力看得见。

以上是关于“力推国内六大正规初中生c++编程培训机构名单出炉”的相关咨询,希望对您有所帮助,正规初中生c++编程培训机构选择小码王编程就是选择了花钱少,培训效果好,更多的关于该机构c++编程培训费用以及校区地址问题,c++培训相关问题,请咨询在线小编。