Hi!您好,欢迎来到艾搜艾学-sok100 | 千锋培训机构-千锋IT培训
当前位置:网站首页 > 千锋培训机构-千锋IT培训 > 课程咨询 > web前端HTML5培训
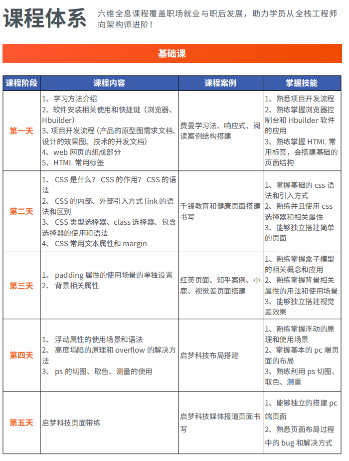
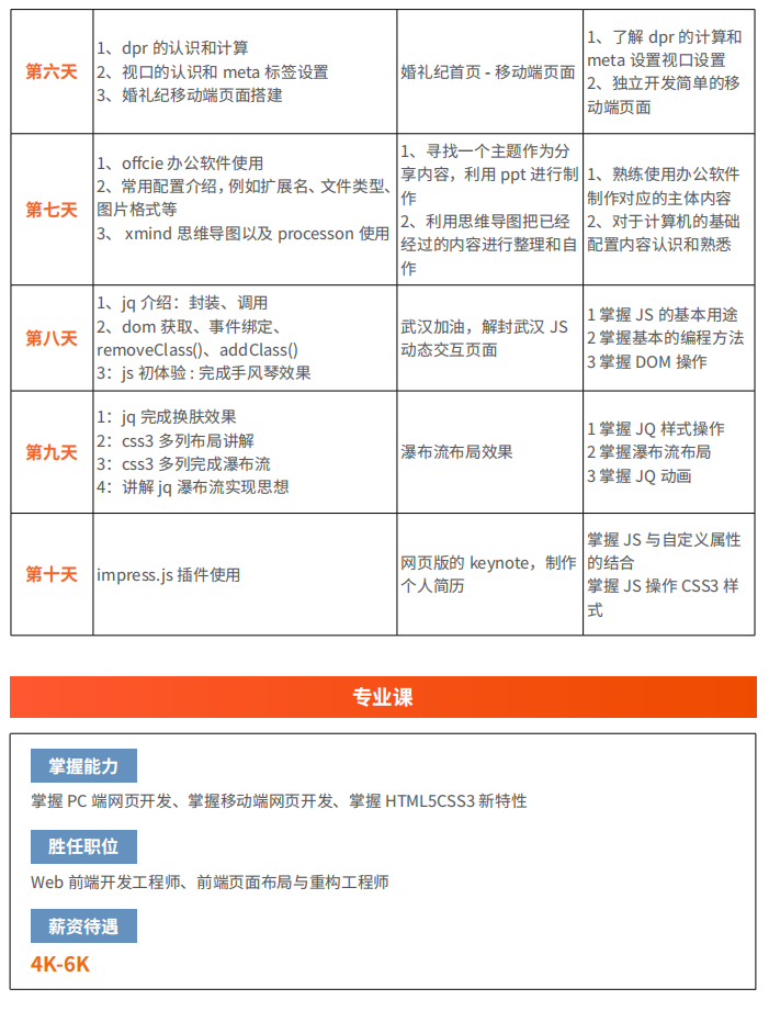
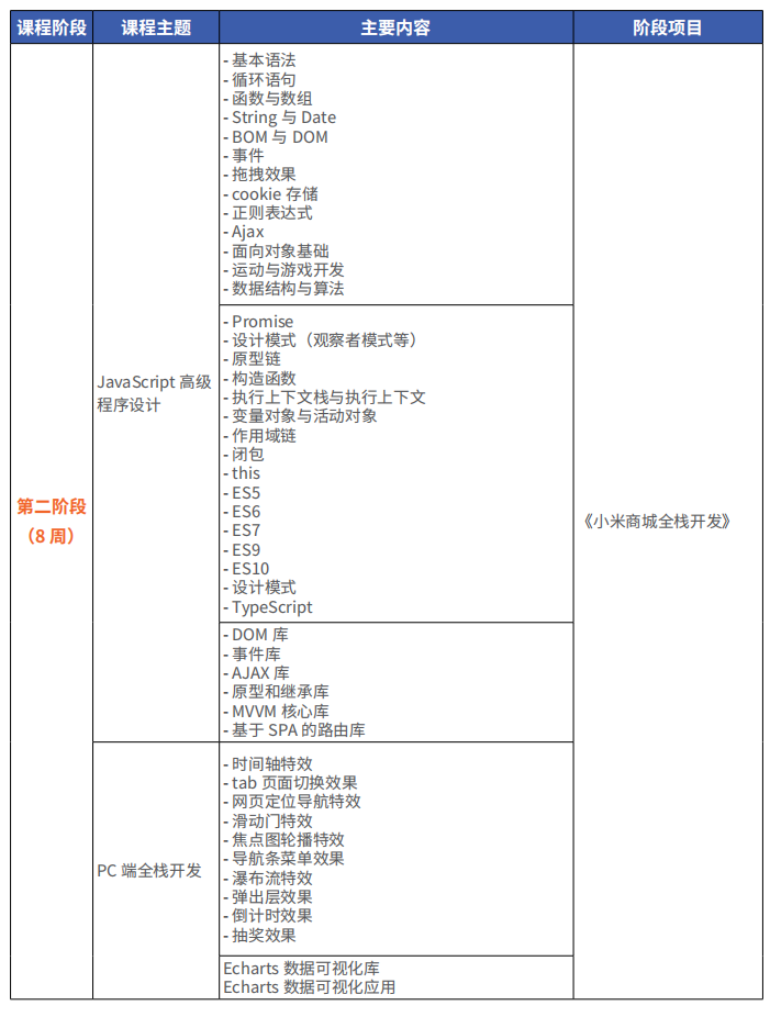
千锋培训的web前端培训-千锋HTML5大前端培训课程介绍课程介绍、在线报名。千峰培训在深圳、上海、广州、郑州、大连、武汉、成都、西安、杭州、青岛、重庆、长沙、哈尔滨、南京、太原、沈阳、合肥均有分校!










好了,以上就是千锋培训为您分享的web前端培训-千锋HTML5大前端培训课程介绍,如果您对web前端培训-千锋HTML5大前端培训课程还有什么疑问,欢迎咨询我们的在线老师!