机构:南京童程童美发布时间:2024-12-27 11:46:58 热度:48
更新2025十大信息学奥赛编程培训机构实力排名?信息学奥林匹克竞赛,作为五大学科竞赛的关键组成部分,不仅是科技特长学生重点发展的方向,更是为他们搭建了一条通往清北等国内重点高校的桥梁。鉴于C++在信息学奥赛中作为官方指定语言的地位,选择一家专业且可靠的培训机构对于加速学习进程、确保学员在竞赛中脱颖而出具有至关重要的作用,信息学奥赛编程培训机构哪家好?为您整理了更新2025十大信息学奥赛编程培训机构实力排名,以供参考。

国内大大小小的信息学奥赛编程培训机构有很多,教学质量参差不齐,哪家好?信息学奥赛的课程内容包括c++基本语言、三大基本机构、常用算法等选对机构可以事半功倍,小编根据机构的学费口碑,综合实力,师资力量,校区环境,软硬件设施办学规模等因素为大家整理了更新2025十大信息学奥赛编程培训机构实力排名,供您选择。
2、小码王编程
3、VIPcode少儿编程
4、童程优学
5、北大青鸟
6、极客晨星
7、瓦力工厂少儿编程
8、童程在线
9、棒贝贝编程
10、达内教育
(请注意以上信息学奥赛编程培训机构排名前后不分大小,来源网络仅供参考,其中童程童美是个不错的选择,接下来为您介绍。)

童程童美依托集团公司17年的编程教学经验,专注3-18 岁少儿编程教育及服务,形成了以乐高创意启蒙课程、人工智能编程、智能机器人编程、信息学奥赛编程等课程体系为核心,集国内外大型科技赛事、少儿考试认证、科技主题的国内外游学、冬夏令营、创客实验室搭建等为一体的少儿教育平台。
教学体系落实创新教育理念,强调学生综合能力的培养和实际解决问题能力的提升,作为全国化运营品牌,课程流动课堂走进了全国120多所中小学公立校,帮助中国青少年打造迎接未来世界的能力和思维视野,助力升学,依托互联网教育经验和百余名IT教研团队优势,经过多年,研发出针对中国儿童的编程教育体系,实力不容小觑。

一、以C++语言为核心,不仅教授基础语法和编程技巧,通过C++学习培养学生的逻辑思维与编程思维,C++作为信息学竞赛中常用的编程语言,其深入学习对于学生在竞赛中取得优异成绩至关重要。
二、能够为学生提供个性化指导,定制学习计划,激发学生学习热情,并针对性解决学习难点,这种一对一或小班制的辅导方式有助于学生快速提高编程水平和竞赛成绩。
三、机构拥有丰富的竞赛资源和经验,能够为学生提供全面的竞赛指导和支持,取得了不错的成绩,参与比赛的学员中获奖人数众多,以提高课程的专业性和针对性。
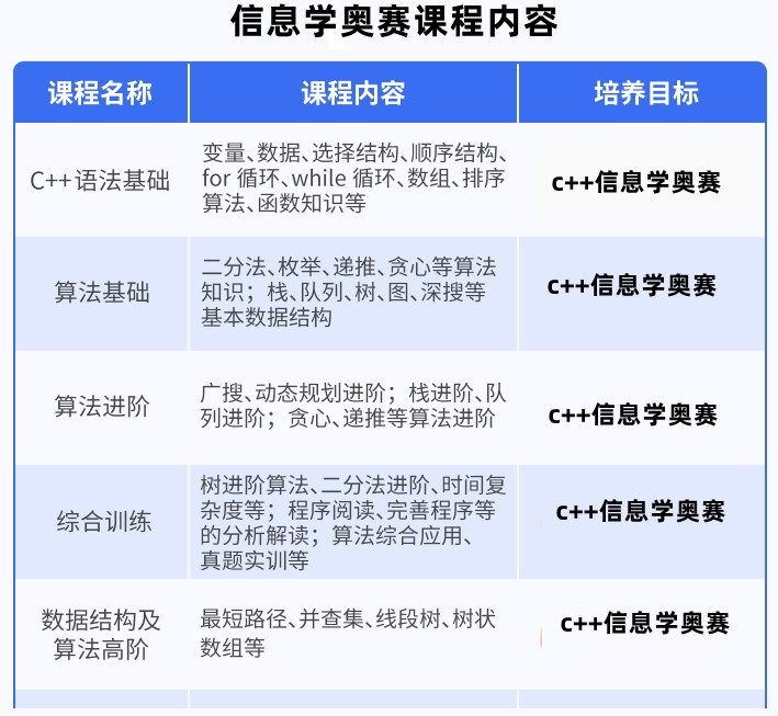
四、全面的信息学奥赛课程体系,专注于为10至18岁青少年提供信息学奥赛培训课程,通过系统化的教学体系,不仅教授编程知识,还注重提升学生的逻辑思维、问题解决及实践操作能力。
五、通过模拟竞赛场景,学生可以不断提升编程技能与问题解决能力,这种实战训练的方式有助于学生积累宝贵的项目经验,课程强调实战操作与项目实战,为未来的学习和竞赛做好充分准备。

以上是关于“更新2025十大信息学奥赛编程培训机构实力排名”的相关咨询,希望对您有所帮助,正规信息学竞赛培训机构选择童程童美就是选择了花钱少,培训效果好,晋级快,提升自己的c++技能,获得较好的名次,更多的关于该机构信息学奥赛培训费用以及课程安排,请联系在线老师,为您解疑答惑。