机构:南京童程童美发布时间:2024-12-30 13:49:53 热度:188
2025信奥赛科技特长生十大正规培训机构排名公布?信息学奥赛作为科技特长生白名单赛事,属于五大学科竞赛之一,通过信息学竞赛,有机会保送清北交复等C9高校。信息学奥赛的官方语言是C++编程语言,学习信息学奥赛离不开专业的科技特长生培训机构。信息学奥赛科技特长生培训机构哪个好?为您整理了2025信奥赛科技特长生十大正规培训机构排名公布,一起来了解下吧!

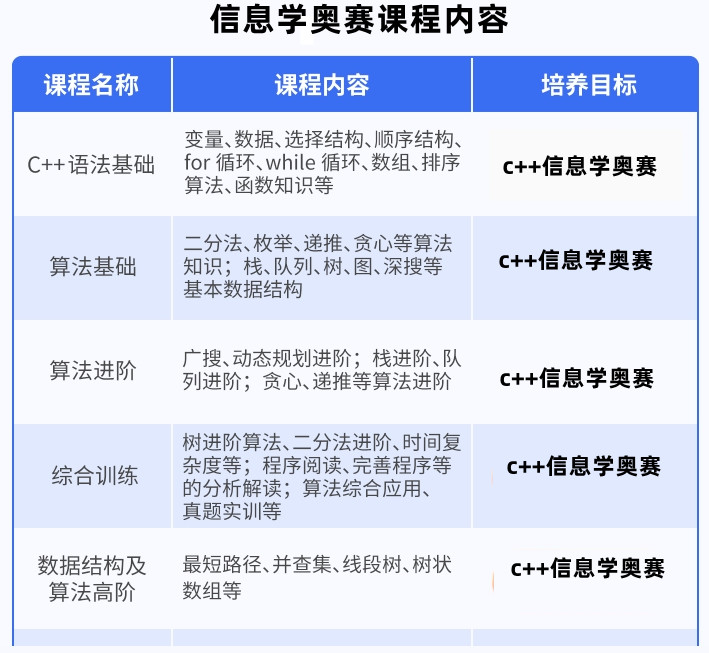
信息学奥赛的课程内容包括c++基本语言、三大基本机构、常用算法等选对机构可以事半功倍,国内大大小小的新奥赛科技特长生培训机构有很多,教学质量参差不齐,哪家值得选择呢?小编根据机构的学费口碑综合实力,校区环境,软硬件设施,师资力量,办学规模等因素为大家整理了2025信奥赛科技特长生十大正规培训机构排名公布,供您选择。
2、小码王编程
3、童程优学
4、北大青鸟
5、极客晨星
6、VIPcode少儿编程
7、瓦力工厂少儿编程
8、童程在线
9、棒贝贝编程
10、达内教育
(请注意以上信息学奥赛编程培训机构排名前后不分大小,来源网络仅供参考,希望家长选择适合孩子的科技特长生项目。)

童程童美依托集团公司17年的编程教学经验,专注3-18 岁少儿编程教育及服务,形成了以乐高创意启蒙课程、人工智能编程、智能机器人编程、信息学奥赛编程等课程体系为核心,集国内外大型科技赛事、少儿考试认证、科技主题的国内外游学、冬夏令营、创客实验室搭建等为一体的少儿教育平台。
作为全国化运营品牌,课程流动课堂走进了全国120多所中小学公立校,办学规模大,孩子身边科技专家,助力升学,依托互联网教育经验和百余名IT教研团队优势,研发出针对中国儿童的编程教育体系,教学体系落实创新教育理念,强调学生综合能力的培养和实际解决问题能力的提升。

(一)、通过模拟竞赛场景,学生可以不断提升编程技能与问题解决能力,课程强调实战操作与项目实战,这种实战训练的方式有助于学生积累宝贵的项目经验,为未来的学习和竞赛做好充分准备。
(二)、C++作为信息学竞赛中常用的编程语言,其深入学习对于学生在竞赛中取得优异成绩至关重要课程以C++语言为核心,不仅教授基础语法和编程技巧,通过C++学习培养学生的逻辑思维与编程思维。
(三)、拥有一支经验丰富、竞赛背景深厚的教练团队。能够为学生提供个性化指导,定制学习计划,并针对性解决学习难点,这种一对一或小班制的辅导方式有助于学生快速提高编程水平和竞赛成绩。
(四)、专注于为10至18岁青少年提供信息学奥赛培训课程,系统化的信息学奥赛培训体系,通过系统化的教学体系,不仅教授编程知识,还注重提升学生的逻辑思维、问题解决及实践操作能力。
(五)、取得了不错的成绩,参与比赛的学员中获奖人数众多,机构拥有丰富的竞赛资源和经验,能够为学生提供全面的竞赛指导和支持。机构还与北京专业学府联合研发课程,以提高课程的专业性和针对性。

以上是关于“2025信奥赛科技特长生十大正规培训机构排名公布”的相关咨询,希望对您有所帮助,正规信息学奥赛科技特长生培训机构选择童程童美就是选择了花钱少,培训效果好晋级快,步入更好的大学和高中,更多的关于该机构信息学奥赛科技特长生培训费用以及课程安排,请联系在线老师,竭诚为您服务!