沈阳美思果语言发育康复的学习内容:
1.金标准测评:美思果独有的专利测评体系 2.定制一对一教 3.口部运动训练
4.构音障碍干预 5.智能语言训练 6.认知理解训练
7.社交训练 8.心理疏导 9.行为纠正
Hi!您好,欢迎来到艾搜艾学-sok100 | 沈阳美思果心理成长中心
当前位置:网站首页 > 沈阳美思果心理成长中心 > 新闻资讯 > 沈阳专业自闭症儿童语言康复机构排名靠前一览
机构:沈阳美思果心理成长中心发布时间:2022-04-24 11:05:53 热度:351
沈阳专业自闭症儿童语言康复机构排名靠前一览?目前我国语言发育障碍的儿童越来越多,严重影响孩子的健康成长。孩子存在语言发育问题,不论是语言发育迟缓,还是语言障碍,都不要恐慌害怕,找一家专业的语言康复机构很重要。语言发育的干预矫正一定要尽早,不能错过黄金发育时期。沈阳哪家儿童语言康复机构强?小编梳理了沈阳专业自闭症儿童语言康复机构排名靠前一览,供大家选择。

沈阳专业自闭症儿童语言康复机构排名靠前一览?沈阳大大小小的语言康复机构有很多,但是康复效果参差不齐,究竟哪家更专业、更靠谱呢?小编根据康复机构的办学资质是否齐全,教学质量,办学规模,师资水平,教学环境,康复效果,学费价格,家长口碑等因素为大家整理了沈阳专业自闭症儿童语言康复机构排名靠前一览,接下来为您作详细的介绍。

沈阳美思果语言发育康复的学习内容:
1.金标准测评:美思果独有的专利测评体系 2.定制一对一教 3.口部运动训练
4.构音障碍干预 5.智能语言训练 6.认知理解训练
7.社交训练 8.心理疏导 9.行为纠正

沈阳专业自闭症儿童语言康复机构排名靠前一览?沈阳美思果在语言康复训练方面有哪些核心优势呢?让我们一起来看看吧!
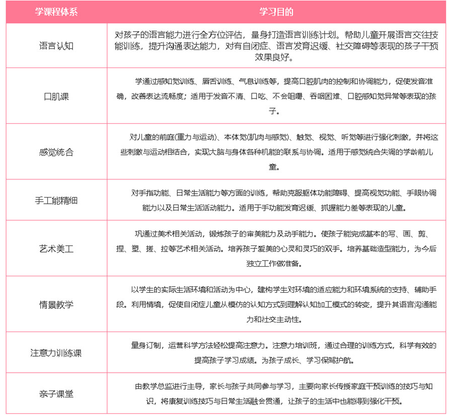
1、完善的课程体系
沈阳美思果不断穿心,研发先进的康复训练课程,言语、口肌、发音、专注力、社交行为、视听课程、感统课程、亲子早疗、家长课程、融合教育。
2、个性化训练方案
沈阳美思果根据每个孩子的发育的情况不同,制定符合孩子实际情况的专业训练方案,实施有效的康复训练。

3、丰富的经验
沈阳美思果聚焦特殊儿童康复训练发展一余年,积累了大量的案例,对特殊儿童的干预有深入研究和独到的经验。
4、先进的教学设备
沈阳美思果中心设有言语个训室、蒙氏教室、奥尔夫音乐教室、精细教室、运动治疗室、情景教室、感统训练室、感统游戏室等功能室。
5、强大的师资
沈阳美思果现有咨询师、评估师、康复师、心理咨询师、特殊教育教师、学前教育教师、个案管理员等专业人员百余名,专业老师不仅爱教育,更爱孩子。

沈阳专业自闭症儿童语言康复机构排名靠前一览?以上关于“沈阳专业自闭症儿童语言康复机构排名靠前一览?”的信息小编就整理到这里,孩子语言发育出现问题,尽快带孩子进行康复训练,家长要给孩子创造更广活的未来,想了解更多沈阳美思果语言障碍康复训练机构的信息,欢迎咨询在线小编。