Hi!您好,欢迎来到艾搜艾学-sok100 | 武汉尚信教育培训中心
当前位置:网站首页 > 武汉尚信教育培训中心 > 新闻资讯 > 湖北人力资源管理师培训机构排名公布
机构:武汉尚信教育培训中心发布时间:2022-11-14 16:38:50 热度:234
湖北人力资源管理师培训机构排名公布?人力资源管理师在各大公司都是很重要的岗位,就也机会多,考个人力资源管理师证书是很不错的选择。市面上人力资源管理师培训机构有很多,哪家实力强呢?为方便大家选择,小编整理了湖北人力资源管理师培训机构排名公布,我们一起来看看。

湖北人力资源管理师培训机构排名公布名单如下,排名不分先后,供参考:
1、武汉尚信教育培训中心
2、优路教育
3、大立教育
4、学天教育
以上机构实力都是很强的,大家可以结合自己的情况自由选择。如果还是纠结,小编从性价比、学员口碑等方面对比,比较推荐的是武汉尚信教育培训中心。
武汉尚信教育培训中心,作为一家成人职业教育培训平台,数年来力求打造适合普通上班族的大众化教育品牌,公司的教学产品致力于面对不同行业的人对新职业领域的开拓了解和深入认知,以职业技能等级证服务、成人学历提升为主要内容,且教学资源丰厚与诸多教育院校与协会以及知名教育品牌一直保持密切合作关系,并在行业内形成良好的教育口碑,秉着科技教育服务大众的办学宗旨,让每个学员的职业发展之路前程似锦。

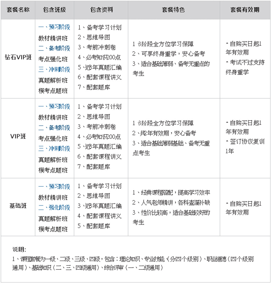
一、人力资源管理师培训班型介绍
武汉尚信教育培训中心有多种企业人力资源管理师班型,大家可结合自己的情况选择。

二、师资力量
武汉尚信教育培训中心有专业的企业人力资源管理师学科老师授课,老师实力强,教学经验丰富,很受学员欢迎。
三、人力资源管理师题库体系
经过多年经验积累,武汉尚信教育培训中心整理的企业人力资源管理师题库丰富全面。涵盖重点、难点、考点,助力学员通过考试。

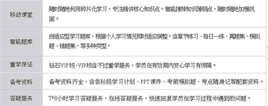
四、人力资源管理师培训网络课程优势
1、移动课堂:随时随地利用碎片化学习,专注精讲核心知识点。智能推荐知识薄弱点,随时随地加强巩固。
2、智能题库:自适应型学习题库,根据个人学习情况即时适应调整。含章节练习、每日一练、真题集、模拟题、错题集、等多种类型。
3、重学保证:钻石VIP班、VIP班均享不过重学服务,学员在有效期内安心学习有保障。
4、备考资料:企业人力资源管理师备考资料齐全,含各阶段学习计划、PPT课件、考前模拟题、考点随身记等配套资料。
5、答疑服务:7-8小时学习答疑服务,在线答疑服务,快速回复学员在学习过程中遇到的问题。

选择尚信教育就是选择了一家费用低,拿证快的人力资源管理师培训机构。想了解更多关于湖北人力资源管理师培训机构排名公布或人力资源管理师考证课程的问题,欢迎咨询在线客服老师。