Hi!您好,欢迎来到艾搜艾学-sok100 | 上馨心理咨询服务中心
当前位置:网站首页 > 上馨心理咨询服务中心 > 课程咨询 > 广东心理咨询师考证培训机构哪家好
自心理咨询师改革后,中国科学院心理研究所作为我国的心理学科研教学机构,在人社部国家心理咨询师专业组成员的指导下,组织院内外专家开发了“心理咨询基础培训”课程,通过非学历教育普及心理学知识和培养心理服务人才。作为普及性课程,中科院的心理咨询考证课程自2018年推出以来,成为全国心理咨询行业最受认可,具有权威性的证书,是心理咨询行业重要的从业资格参考。学员通过参加本培训课程学习,可以为专业成长和职业发展,打下心理咨询知识和技能的良好基础。

一、报名条件
1、参加培训无限制:对有意愿学习心理咨询基础知识和技能的心理学爱好者,本基础培训无报名条件限制。学习完课程、完成各单元练习并达标者,可获得培训结业证书。
2、报名考试要求:对有志于心理服务从业、拟参加心理所组织的综合考试者,须符合以大专以上学历。
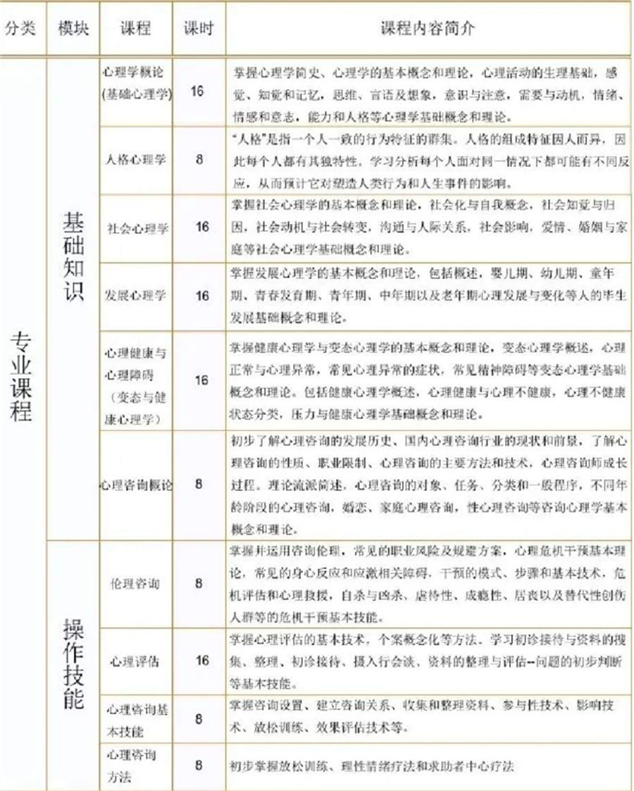
二、 课程内容

三、课程证书
按照《国家心理咨询师职业资格标准》和教学大纲要求,学员完成所有培训课程,并经考核合格后,将获得由中国科学院心理研究所颁发的《中国科学院心理研究所心理咨询培训合格证书》,统一编号,由中科院心理所网站上提供永久查询。合格证书
四、收费标准
报名费用包含培训费、考试费、考试管理费、证书费 中途不办理退学、退费。 3年内可补考。
五、上馨心理荣誉

以上就是“广东心理咨询师考证培训机构哪家好”的内容了希望对您有所帮助,想要了解更多心理咨询师考证问,欢迎咨询在线客服老师。